电路功能与优势
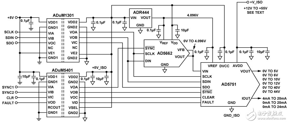
图1所示电路是一种全功能、高压(最高44 V)、灵活、可编程的模拟输出解决方案,它满足可编程逻辑控制器(PLC)和分布式控制系统(DCS)应用的大部分要求。
AD5662 是一款低功耗(0.75 mW @ 5 V)、轨到轨输出、16位nanoDAC®器件,AD5751 是一款工业电流/电压输出驱动器,二者的输入和输出电压范围以及基准电压要求完全一致。
ADR444是一款低漂移(B级最大值为3 ppm/°C)、高初始精度(B级最大值为0.04%)、低噪声(典型值1.8 μV p-p,0.1 Hz至10 Hz)基准电压源,为AD5751和AD5662提供基准电压,保证电路具有超低噪声、高精度、低温漂特性。该电路提供所有典型的电流和电压输出范围、 16位分辨率且无失码、0.05%的线性度以及小于0.2%的总输出误差。
ADuM1301 和ADuM5401在微控制器与模拟信号链之间提供所需的全部信号隔离。ADuM5401 还提供5 V隔离电源。该电路还具有一些支持工业应用的重要特性,如片内输出故障检测、用于防止分组错误(PEC)的CRC校验以及灵活的上电选项等,非常适合构建鲁棒的工业控制系统。在大批量生产中,它无需外部精密电阻或校准程序就能保持一致的性能,因而是PLC或DCS模块的理想选择。

图1. 针对单通道的基本模拟输出电路(原理示意图,未显示所有连接和保护电路)
电路描述
AD5751是一款单通道、低成本、精密电压/电流输出驱动器,设计用于满足工业过程控制应用的需要。AD5751的工作电压范围是10.8 V至55 V,电压输出可以高达44 V。电压输出范围可以编程为PLC和DCS应用的标准输出范围及20%超范围设置:0 V至5 V、0 V至10 V、0 V至6 V、0 V至12 V。此外还提供两种高压输出范围:0 V至40 V和0 V至44 V。
电流输出通过单独的引脚提供,可以编程为以下标准范围:4 mA至20 mA、0 mA至20 mA、0 mA至24 mA。此外还有2%超范围设置,提供3.92 mA至20.4 mA、0 mA至20.4 mA和0 mA至24.5 mA。如果需要,可以将电压和电流输出引脚连在一起,以便将终端系统配置为单通道输出。
AD5662是一款单通道、低成本、低功耗、轨到轨电压缓冲输出 nanoDAC 器件。在0.75 V至VDD电源电压的宽基准电压范围内,AD5662保证±1 LSB的DNL。在图1所示电路中,AD5751和AD5662采用ADR444提供的4.096 V公共基准源工作。整个系统都能受益于ADR444的超低噪声和低温漂特性。ADR44x系列基准源可以流出和流入电流,因此非常适合驱动基准电压或电源输入。AD5662还内置一个上电复位电路,确保DAC输出上电至中间电平或0 V并保持该电平,直到执行一次有效的写操作为止。
ADuM1301是一款三通道数字隔离器。ADuM5401是一款四通道数字隔离器,集成isoPower®隔离式DC/DC转换器。它们均基于 iCoupler® 技术,用来在信号链与系统微控制器之间实现隔离,隔离额定值为2.5 kV rms。ADuM5401为副边的所有电路提供5 V隔离电源。
数字电源与模拟电源应分离,通过铁氧体磁珠连接。各电源引脚通过并联的10 μF电容和0.1 nF陶瓷电容进行去耦。更多信息请参见CN0204设计支持包 中的原理图。
用于PLC和DCS应用的器件所需的ESD保护和过压保护一般远高于形式上的推荐要求。AD5751的各引脚内置ESD保护二极管,可以防止瞬变损害器件。但是,工业控制环境可能会使I/O电路遭受高得多的瞬变。EVAL-CN0204-SDPZ电路板内置外部64 V/1500 W瞬变电压抑制器(TVS)、50 mA/30 V自恢复保险丝(PolySwitch)和肖特基功率二极管,以提供更高电压的ESD保护、50 mA过流保护和64 V过压保护。图1的原理示意图未显示可选的外部保护电路,但可以在CN0204设计支持包的详细原理图(EVAL-CN0204-SDPZ-SCH pdf文件)中找到: www.analog.com/CN0204-DesignSupport
本电路必须构建在具有较大面积接地层的多层电路板上。为实现最佳性能,必须采用适当的布局、接地和去耦技术(请参考指南MT-031——“实现数据转换器的接地并解开AGND和DGND的谜团” 以及 指南MT-101——“去耦技术”)。
测量
对于PLC、DCS和其它过程控制系统,积分非线性(INL)、微分非线性(DNL)和输出误差是最重要的性能指标。AD5751具有非常灵活并且可配置的输出范围,可以满足应用需要。该电路的INL、DNL和输出误差测量结果分别如图2、图3和图4所示。测量条件为25°C、电压输出模式并且使用内部电流检测电阻。AD5751范围设置为0 V至5 V。所有其它范围的测试结果如表1所列。
表1所示测试结果是在25°C下使用EVAL-CN0204-SDPZ电路板和Agilent E3631A直流电源,利用Agilent 34401A数字万用表测得的。
注意,客户需要调整输出范围0 mA至20.4 mA和0 mA至24.5 mA,以便与0 mA至20 mA和0 mA至24 mA范围完全匹配。0 mA至20.4 mA范围下的1.70% FSR输出误差包括增益误差,增益误差可以由客户通过校准消除。

图2. 0 V至5 V输出范围的INL


图3. 0 V至5 V输出范围的DNL

图4. 0 V至5 V输出范围的输出误差
常见变化
本电路显示了一系列驱动器和DAC产品的一种实施方案,可以从该系列选择其它器件以实现所需的性能。12位到16位分辨率和0.1%精度是PLC和DCS应用的典型要求。针对不需要16位分辨率的应用,可以使用 AD5620 (12位)和 AD5640 (14位),它们还内置基准电压源。
AD5623R (12位)、 AD5643R (14位)和 AD5663R (16位)是双通道nanoDAC器件,AD5624R (12位)、AD5644R (14位)和AD5664R (16位)是四通道nanoDAC器件,均适合多通道应用。
AD5750-1 和 AD5750 均为双极性模拟输出驱动器,可以提供±10 V和±20 mA。
。 (本文来源网友上传,如有侵权,可联系管理员删除)
版权声明:网站转载的所有的文章、图片、音频视频文件等资料的版权归版权所有人所有。如果本网所选内容的文章作者及编辑认为其作品不宜公开自由传播,或不应无偿使用,请及时联络我们,采取适当措施,避免给双方造成不必要的经济损失。