• 周五. 10 月 17th, 2025

最全面的LM317稳压器应用电路-电子技术方案|电路图讲解

6 月 13, 2019

  一、LM317稳压器介绍、引脚图、参数、工作原理及应用电路图—LM317介绍 LM317是美国国家半导体公司的三端可调正稳压器集成电路。LM317的输出电压范围是1.2V至37V,负载电流最大为1.5A。它的使用非常简单,仅需两个外接电阻来设置输出电压。此外它的线性调整率和负载调整率也比标准的固定稳压器好。LM317内置有过载保护、安全区保护等多种保护电路。通常 LM317不需要外接电容,除非输入滤波电容到LM317输入端的连线超过 6 英寸(约 15 厘米)。使用输出电容能改变瞬态响应。调整端使用滤波电容能得到比标准三端稳压器高的多的纹波抑制比。LM317能够有许多特殊的用法。比如把调整端悬浮到一个较高的电压上,可以用来调节高达数百伏的电压,只要输入输出压差不超过LM317的极限就行。当然还要避免输出端短路。还可以把调整端接到一个可编程电压上,实现可编程的电源输出。   1、特性:   可调整输出电压低到1.2V 保证1.5A 输出电流 典型线性调整率0.01% 典型负载调整率0.1% 80dB纹波抑制比 输出短路保护 过流、过热保护 调整管安全工作区保护 标准三端晶体管封装。   2、电压范围:    LM317 1.25V 至 37V 连续可调。   二、LM317稳压器介绍、引脚图、参数、工作原理及应用电路图—LM317外形引脚图

    电路图  

三、LM317稳压器介绍、引脚图、参数、工作原理及应用电路图—LM317参数 1、绝对最大额定值   电路图   

 2、LM317电气参数

   电路图  

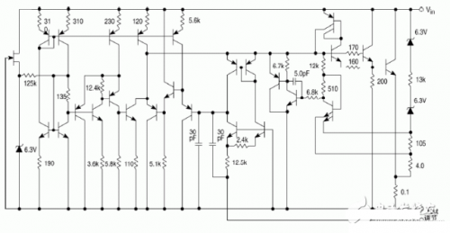
  四、LM317稳压器介绍、引脚图、参数、工作原理及应用电路图—LM317工作原理 LM317的输入最同电压为30多伏,输出电压1.5—-32V.。。电流1.5A.。。不过在用的时候要注意功耗问题。。.注意散热问题。LM317有三个引脚。一个输入一个输出一个电压调节。输入引脚输入正电压,输出引脚接负载, 电压调节引脚一个引脚接电阻(200左右)在输出引脚,另一个接可调电阻(几K)接于地。输入和输出引脚对地要接滤波电容。   LM317内部原理图:    电路图                                          

。 (本文来源网络整理,目的是传播有用的信息和知识,如有侵权,可联系管理员删除)

版权声明:网站转载的所有的文章、图片、音频视频文件等资料的版权归版权所有人所有。如果本网所选内容的文章作者及编辑认为其作品不宜公开自由传播,或不应无偿使用,请及时联络我们,采取适当措施,避免给双方造成不必要的经济损失。