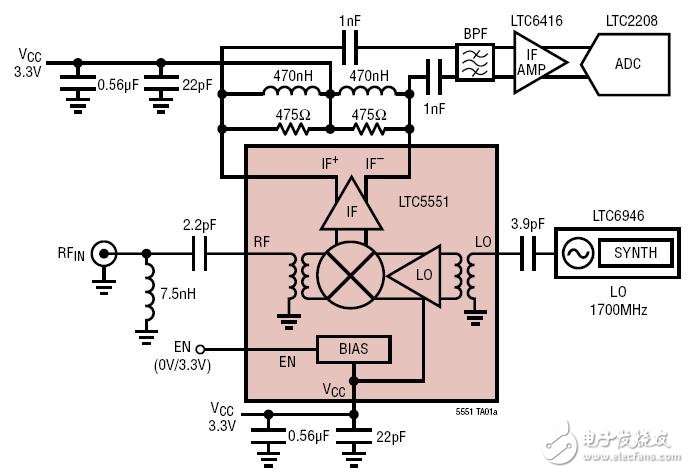
LTC?5551 是一款 2.5V 至 3.6V 混频器,其专为那些需要非常高动态范围的 RF 下变频混频器应用而优化。LTC5551 覆盖了 300MHz 至 3.5GHz RF 频率范围以及 200MHz 至 3.5GHz 的 LO 频率范围。LTC5551 具有非常高的 IIP3 和 P1dB 及低功耗特性。该器件的一种典型应用是涵盖 700MHz 至 2.7GHz 频率范围的基站接收机。RF 输入能够与众多频率相匹配,而且 IF 可在高达 1GHz 的频率条件下使用。

。 (本文来源网友上传,如有侵权,可联系管理员删除)
版权声明:网站转载的所有的文章、图片、音频视频文件等资料的版权归版权所有人所有。如果本网所选内容的文章作者及编辑认为其作品不宜公开自由传播,或不应无偿使用,请及时联络我们,采取适当措施,避免给双方造成不必要的经济损失。