• 周一. 10 月 20th, 2025

循线机器人小车系统电路模块设计 – 嵌入式类电子电路图

5 月 14, 2019

  首先循线机器人小车可以通过捕获红外传感器获取的信号来引导小车沿着地面上的线条前进。从红外传感器获取的信息经过信号放大,送入51单片机,单片机依据逻辑判断决定小车左右两侧电机的转速。单片机通过PWM技术来调控左右两侧直流减速电机的转速,当左右两侧转速相同时,小车进行直线行驶;当左侧电机转速大于右侧电机转速时,小车进行右转弯,反之小车进行左转弯。小车采用双电源供电,即控制部分采用5V直流电供电,而电机部分采用12V直流电供电。因为考虑到电机功率不是很大,因此没有采用光电隔离处理。

  小车5V电源部分电路设计原理图如下:

  循线机器人小车系统电路模块设计

  在设计中我原规划使小车即可以通过USB供电,又可以通过充电电池组供电,具体选择哪种供电方式通过S1开关进行切换。由于USB供电电源是标准的5V直流电源,因此就省去了稳压电路。而在通过电池组供电的电路中,当S2开关闭合时,电池组提供的电压经过U2的稳压再介入系统当中。U2我才有的是 LM2940CT-5.0,它可以将输出电压稳定在5V输出,输出电流最大可以达到1.25A。在电路中加入D9的发光二极管用于指示是否通电,在D9前串入一个1K欧的电阻R1用于限流。

  小车12V直流电源供电部分电路设计原理图:

  循线机器人小车系统电路模块设计

  这部分电路设计同5V电源部分,只是U5部分换成了LM2940CT-12的芯片,此芯片输出电压为12V。

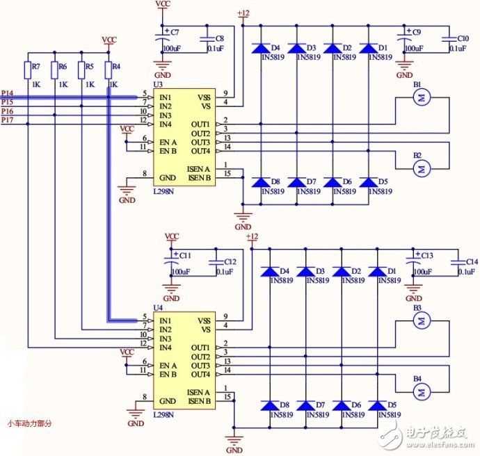
  下面介绍一下小车动力部分的电路设计原理图:

  循线机器人小车系统电路模块设计

  小车采用4轮驱动,左右各2个12V直流减速电机,通过L298N来进行驱动。L298N的输入分别接STC89C52RC单片机的P1.4、P1.5、 P1.6、P1.7口。当P1.4、P1.5同时为高电平或者低电平时电机B1、B3停转,即小车左侧车轮停转;当P1.4输出高电平,P1.5输出低电平时,B1、B3正转;当P1.4输出低电平,P1.5输出高电平时,B1、B3反转;当P1.6、P1.7同时为高电平或者低电平时电机B2、B4停转,即小车右侧车轮停转;当P1.6输出高电平,P1.7输出低电平时,B2、B4正转;当P1.6输出低电平,P1.7输出高电平时,B2、B4反转;各电机转速的控制通过PWM技术实现。

  小车的循线部分电路原理图:

  循线机器人小车系统电路模块设计

  小车采用红外发射对管RPR-220来探测地面线条,RPR-220采集到的信号送LM393进行放大,然后送入单片机STC89C52RC的P1.2和P1.3口。原理图中R13、R14是用于调谐红外发射对管采集信号的灵敏度的。

  最后是小车大脑部分的电路原理图:

  循线机器人小车系统电路模块设计

  循线机器人小车系统电路模块设计

  图中绘制了STC89C52RC的复位电路和晶振部分电路。

  循线机器人小车比较简单,不比双足机器人有众多活动部件的控制和设计,循线小车活动部件就只是驱动小车的车轮,控制左右车轮的转速来控制小车前进方向是直行,还是左转弯,或者右转弯,因此可以看出整个控制系统简单。通过简单的循线机器人小车的设计,掌握对电机驱动、传感器信号采集、电源供应、焊接技术、设备采购、系统总体规划等部分有个感性的认识,因为这些部分是将来所有机器人设计中不可回避的基本部分。

。 (本文来源网友上传,如有侵权,可联系管理员删除)

版权声明:网站转载的所有的文章、图片、音频视频文件等资料的版权归版权所有人所有。如果本网所选内容的文章作者及编辑认为其作品不宜公开自由传播,或不应无偿使用,请及时联络我们,采取适当措施,避免给双方造成不必要的经济损失。