该系统可放置在汽车仪表盘位置,当司机发动汽车时,探测控制仪启动,此时发动机处于被锁状态,汽车无法启动。酒精传感器加热后,探测控制仪对酒精传感器探测的气体信号进行检测。由于酒精含量与酒精传感器检测后产生的电压信号成特定的比例关系,因而可根据电压信号进行酒精含量的判断。
酒精检测电路设计
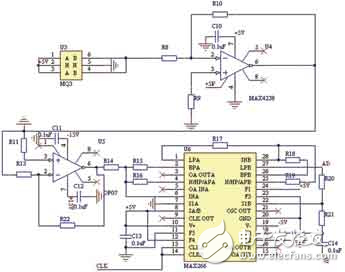
酒精检测电路由高精度酒精传感器、信号调理放大电路、滤波电路和单片机内置12位ADC等组成,如图所示。主要功能是检测酒精含量,判断其是否超标。

图2 系统主控电路示意图
酒精传感器采用旁热型半导体式酒精气敏元件MQ3,它对乙醇蒸汽具有很高的灵敏度和良好的选择性,快速的响应恢复,长期的寿命和可靠的稳定性,探测范围为10~1000ppm,尤其适用于酒后驾驶人员的检测。
信号调理放大电路前级采用美信公司生产的高精密运放MAX4238来实现,它具有1pA的偏置电流,2μV的偏置电压,超低温漂,良好的性能。后级放大采用常用的OP07C运算放大来实现,滤波芯片采用美信公司生产的开关电容型引脚可编程集成滤波器MAX266来实现,具有比普通RC滤波电路更优异的性能。A/D转换采用MSP430FG4619IPZ自带的12位、最大速率为200KSPS的ADC,它的电压基准可以选择为内部基准或者外部基准,节省了外部ADC芯片,大大简化了硬件的设计,同时可以满足精度的要求,因此非常适合于本系统的设计。

图3 酒精检测电路图
指示灯和液晶显示电路
指示灯电路有红绿黄三个指示灯,红灯是电源指示灯,工作时亮;绿灯是检测提示灯,因为酒精探头需要一定时间加热,才能达到理想的灵敏度,加热时间到,绿灯亮,表示可以进行浓度探测;黄灯为报警指示灯,黄灯不亮,表示可以行车;当黄灯亮时,表示酒精浓度超标,不可以驾驶,同时黄灯闪烁的频率越高,酒精浓度越高。

图4 键盘显示和指示灯电路图
液晶显示电路用来显示测定得到的酒精的浓度。液晶显示电路采用 LCM128645ZK,这是一款低功耗的点阵图形式LCD,可以工作在 3.3V供电的情况下,显示格式为128(列)&TImes;64(行),具有多功能指令,内部带有中文字库,既可以工作于串行方式又可以工作于并行方式,很容易与 16位的单片机相连。本系统中与单片机的连接采用并行工作模式,如图4所示。
技术编辑点评:系统采用超高灵敏度酒精传感器,超低功耗单片机系统,自动探测酒精浓度的方法,可以防止驾驶人员逃避检测,以判断驾驶员是否是酒后开车。传感器检测到的信号经过放大和滤波之后,通过单片机内置的12位ADC转换为数字信号,由单片机对此信号进行处理判断,LCD显示屏幕显示当前酒精浓度。
。 (本文来源网友上传,如有侵权,可联系管理员删除)
版权声明:网站转载的所有的文章、图片、音频视频文件等资料的版权归版权所有人所有。如果本网所选内容的文章作者及编辑认为其作品不宜公开自由传播,或不应无偿使用,请及时联络我们,采取适当措施,避免给双方造成不必要的经济损失。