近几年来,智能化和自动化技术在玩具制造领域中越来越被关注。本文介绍一种智能化小车控制系统的设计——语音控制小车。语音控制小车是基于SPCE061A的代表性兴趣产品,它配合61板推出,综合应用了SPCE061A的众多资源,小车采用语音识别技术,可通过语音命令对其行驶状态进行控制。
语音识别技术是近年来十分活跃的研究领域。语音识别系统的实用化研究是语音识别研究的一个主要方向。以玩具市场为例,具有高科技含量的电子玩具、智能玩具发展迅猛,电子互动式、智能化玩具已经成为玩具行业发展的主流。我国是玩具生产和出口大国,但在高科技玩具的发展方面和国外的差距很大,因此,及时投入精力广泛开展这方面的研究,无论对技术创新应用,还是社会经济发展,都有巨大的现实意义。与机器进行语音交流,让机器明白你说什么,这是人们长期以来梦寐以求的事情。语音识别技术就是让机器通过识别和理解过程把语音信号转变为相应的文本或命令的高技术。近二十年来,语音识别技术取得显著进步,开始从实验室走向市场。语音识别功能大大增加了玩具使用的乐趣,并使玩具体现出一定的智能性,因此成为大部分电子玩具、智能玩具设计中使用的关键技术。
本文利用凌阳单片机设计一个具有语音识别功能的智能遥控小车。该设计将遥控车由传统的手动遥控改成了语音识别遥控,集成了先进的语音识别技术,加上小车的机动灵活的特点,使控制者可以通过语音控制小车实现预设动作,从而释放控制者的双手,而且小车和控制者之间还具有一定的交互功能。所以此次研究具有较强的实用性和发展前景。
继电器驱动电路的设计

由于单片机I/O口提供的电流太小,不能直接驱动继电器工作。在这里采用8050NPN管来提供一个开关电压,实现I/O口对继电器的驱动;用IN4007去掉继电器断开时线圈产生的反向电流,保护8050NPN管不被损坏。继电器驱动电路如图所示。
行驶状态控制电路设计

如图所示为行使状态控制电路,整个小车的行驶状态由两个电机MOTOR A和MOTOR B来控制;MOTOR A控制小车的左边两个轮子,MOTOR B控制小车右边两个轮子。具体控制如所示。
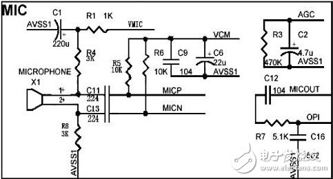
麦克录音输入及AGC电路
麦克风电路如图所示。凌阳的SPCE061A是16位单片机,具有DSP功能,有很强的信息处理能力,最高时钟可达到49M,具备运算速度高的优势等等,这为语音的播放、录放、合成及辨识提供了条件。本系统接入MIC电路如下图所示,MIC为录制语音辨识命令服务。麦克录音输入及AGC电路。

语音播报电路
音频部分的原理图如下所示,在下图中可以看到两个跳线,其作用在于可以测量DAC的输出波形;另外拔掉跳线,可以断开DAC到喇 叭放大的通路,使得DAC通道处于开路状态。这样便于用DAC做其他用途,用户可以用过这个跳线来加入自己的外围电路。

本设计综合应用了SPCE061A丰富的硬件资源,成功的实现了语音控制功能。下面简单的介绍一下实际应用中的一些资源优势:在硬件方面,较高的执行速度、内置的硬件乘法器、ADC和DAC功能、内置的AGC自动增益环节,这些为语音处理提供了强大基础。在软件方面,标准的C语言编程,丰富的语音资源函数为编程提供了很大的方便。 该设计方案结构简单,以单芯片实现了语音播放与识别以及电机控制功能,相当于“语音识别芯片+普通单片机”的功能。但是比“语音识别芯片+普通单片机”方案实现起来要简单很多,而且成本也会降低很多。
。 (本文来源网友上传,如有侵权,可联系管理员删除)
版权声明:网站转载的所有的文章、图片、音频视频文件等资料的版权归版权所有人所有。如果本网所选内容的文章作者及编辑认为其作品不宜公开自由传播,或不应无偿使用,请及时联络我们,采取适当措施,避免给双方造成不必要的经济损失。