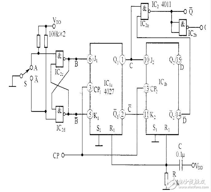
单次脉冲发生器电路图设计(一)
机械开关闭合时,一般都会产生“抖动”,在某些控制电路中,是不允许这种现象发生的。如图所示,为单脉冲发生器,可有效地去除机械开关的抖动问题。

图、单脉冲发生器
开机时,R、C清零IC1,Q1=Q2=0。J—K触发器IC1接成2位移位寄存器。当开关K置a时,门c输出“1”,CP脉冲来到时,Q1=J1=1,此时,若K产生了抖动,假设为一通一断,只要K不与—a接通,门c输出为“1”不变。在下一个CP脉冲来到时,Q2=J2=1,Q1和—Q2的状态改变正好经历了1个CP脉冲的周期,经与非门2a后,输出1个单脉冲。波形图如图所示。

图、单脉冲发生器波形图
单次脉冲发生器电路图设计(二)
安装在逻辑开关的右边。当按、放一次按纽“P”时,可在P+、P—端同时产生正极性和负极性单次脉冲。电路如附图1-6所示。单次脉冲分别在输入(出)插孔板上对应的P+、P—插孔输出。单脉冲发生器的电源与+5V电源在内部已接通。由于采用了防抖动电路,输出电平是无抖动的。

单次脉冲本来是可以由按钮式开关来获取的,但是由于在按钮的按动过程中极易发生抖动现象,因而所获取的往往并不是单个的脉冲,而是一组数目不定的脉冲串,虽然有的电路中加有防抖动电路,但对于某些电路仍不能保证其工作的可靠性。如图所示电路可以确保每按动一次按钮,可以取得一个脉冲,工作十分可靠。

真值表

单次脉冲发生器电路图设计(三)
利用程控单结晶体管Th可构成有多种波形输出的脉冲发生器电路。图b示出从图a电路中a、b、c、d各点输出的脉冲波形。本例中Ub=50V,脉冲频率f=1000Hz,脉冲峰值U=Up=20V.元件参数R1=0.164M欧,R2=0.256M欧,R3=4.9M欧,R4或R5=8欧,C=410pF。

单次脉冲发生器电路图设计(四)


单次脉冲发生器电路图设计(五)
1、按键消抖电路原理
为了使按键消抖电路模块简洁,移植性好,在此用计数器的方式实现按键消抖的功能。
计数器模值n根据抖动信号的脉冲宽度和采样脉冲信号CLK的周期大小决定。计数模值n=延时/脉冲信号采样周期。一般按键抖动时间为5~10ms,甚至更长。笔者用的开发板提供的系统时钟为24MHz,按公式计算,当计数器模值取20位,计数到219即h80000时,大约延时22ms。计数期间认为是按键的抖动信号,不做采样;计数器停止计数,认为采样信号为稳定按键信号。这样就可以把按键时间小于22ms的抖动信号滤掉。
引入一个采样脉冲信号CLK,并输入按键信号KEY。KEY输入低电平,计数器开始做加法计数,当计数到h80000即计数器中最高位Q19为1,计数器停止计数,输出Q19,作为按键的稳定输出,计数期间Q19输出为0;KEY输入高电平,计数器清零,Q19输出为0。所以该电路需按键22ms才会得到有效信号。
2、键控单脉冲发生器电路原理
键控单脉冲发生器利用上述电路解决按键消抖问题,得到稳定的信号。用两个D触发器和一个与门产生单脉冲,如图1所示。

D触发器U2A收到稳定信号D1=1后被触发。触发器U2A中的Q1端得到与CLK同步的正向脉冲。输出Q1到D触发器U3A,得到比Q1延迟一个时钟周期的的正向脉冲,将Q2端输出取反得到一个负向脉冲。Q1与Qn2的输出作为一个与门的输入,会输出一个脉宽是原时钟周期2倍的单脉冲。
为了使得出的单脉冲脉宽与时钟周期相等,相位与时钟周期相同,对图1中电路设计做了改进,如图2所示。

图2中时钟送入D触发器前加了非门,使Q1端产生与nCLK(CLK的反向脉冲信号)同步的正向脉冲,与门输出单脉冲与CLK差半个时钟周期,作为D触发器U4A的输入D4,在CLK上升沿U4A被触发,使单脉冲脉宽与时钟周期相同,实现了等脉宽。并延迟了半个时钟周期使输出脉冲与时钟周期对应,实现了相位调整。整个单脉冲发生器的时序图如图3所示(图3中的t1,t2是任意键按下与键抬起时刻)。

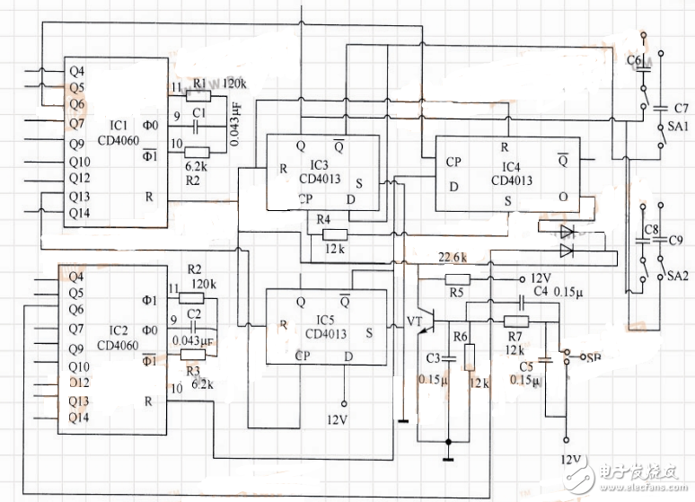
单次脉冲发生器电路图设计(六)
如图所示是由双D触发器CD4013、14二进制串行计数器/分频器和振荡器CD4060等组成的单脉冲/连续脉冲发生电路,主要应用于电子仪表的调校中。

单脉冲/连续脉冲发生电路
该电路主要由触发按键,单脉冲发生电路和连续脉冲发生电路三部分组成。其中按键开关SB和晶体三极管VT组成触发按键;IC1、IC3以及IC4组成单脉冲发生电路;IC2、IC3以及IC5组成连续脉冲发生电路。
当按键开关SB没有被按下时,晶体三极管VT为截止状态,集电极将输出的高电平输送到IC1、IC3、IC4以及IC5的复位端R,使电路复位,IC3、IC4、IC5的输出端Q输出高电平。由图中可以看到,IC2的复位端R连接到IC5的输出端Q上,因此,IC2也发生复位。当按下按键开关SB时,晶体三极管VT导通,集电极输出的低电平使IC1、IC3、IC4以及IC5的复位端R变为低电平状态,各部分电路开始工作。
在单脉冲发生电路中,按下按键开关SB后,IC1产生的触发脉冲由输出端Q6输出并传送给IC4的CP端,D触发器IC4得到了脉冲,触发内部进行翻转,输出端Q输出高电平。当松开SB后,三极管VT又截止,振荡器停止工作。IC3复位后,输出端Q为高电平状态。这样就能使电路在下一次按键时输出单脉冲。
在连续脉冲发生电路中,当按下按键开关SB后,IC1产生的触发脉冲由输出端Q13输出并传送给IC5的CP端,D触发器IC5翻转,输出端Q输出高电平,Q输出低电平,该低电平分别传输到IC2的复位端R和IC4的D端,使经IC2分频的单脉冲锁存住。同时,由IC2的Q6端输出的脉冲连接到IC3的CP端,被接成T触发器的IC3对该脉冲进行2分频,此时输出端Q输出的就为连续脉冲。
单次脉冲发生器电路图设计(七)
它是一个基本多谐振荡器。电路如附图1-7所示。通过转换开关“K”的转换,能产生1~10Hz及20~150KHZ左右的脉冲信号,脉冲频率和宽度在上述范围内连续可调。脉冲主频信号在输入(出)插孔板上输出,在主频信号的左边插孔可输出主频频率的2、4、8、16的同步分频信号,连续脉冲发生器的电源内部已连通。

。 (本文来源网友上传,如有侵权,可联系管理员删除)
版权声明:网站转载的所有的文章、图片、音频视频文件等资料的版权归版权所有人所有。如果本网所选内容的文章作者及编辑认为其作品不宜公开自由传播,或不应无偿使用,请及时联络我们,采取适当措施,避免给双方造成不必要的经济损失。
