• 周日. 10 月 12th, 2025

单片机的温室智能控制器电路图

6 月 30, 2019

近年来,温室环境控制在国内外得到了相应的研究和应用。国内现有的智能温室系统硬件大部分从国外引进,国外的系统是经过多年的发展和完善,在技术上是比较成熟与先进的。但在我国的应用中出现了一些问题,如体积大、能耗大、温室降温较差、在我国使用不适应。从经济效益上看,因其设备投资大,运行费用高,普遍亏损。“林木种苗工厂化生产环境控制设备与自动化控制集成应用研究示范”是我们自主开发的智能温室监控系统,该系统对于实现农业精细化、自动化生产,提高农业生产的效率与农产品的质量有一定的促进作用。
  温室控制系统硬件设计
  硬件系统设计尽可能选择典型电路,并符合单片机的常规用法,为硬件系统的标准化、模块化打下良好基础。硬件结构结合应用软件方案一并考虑,硬件结构与软件方案会产生相互影响,考虑的原则是:软件能实现的功能尽可能由软件来实现,以简化硬件结构。但必须注意,由软件实现的功能,其响应时间要比直接用硬件实现来得长,而且占用CPU 时间。因此,选择方案时,要考虑到这些因素,整个系统中相关的器件要尽可能做到匹配。
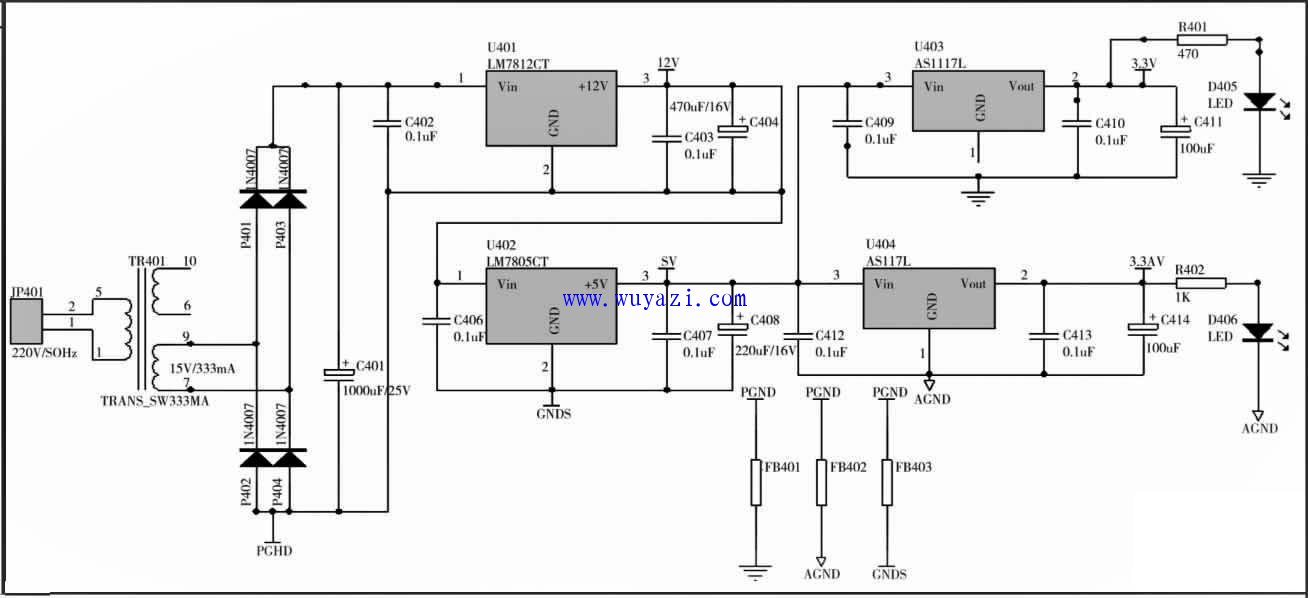
  电源电路设计
  电源电路的主要功能是提供采集模块和控制模块的芯片电能供给。需求有单片机所需数字电压3. 3v,传感器所需电压5v、12v。以及模拟保护电压3. 3av。具体电路如图1所示。
查看联系方式

版权声明:网站转载的所有的文章、图片、音频视频文件等资料的版权归版权所有人所有。如果本网所选内容的文章作者及编辑认为其作品不宜公开自由传播,或不应无偿使用,请及时联络我们,采取适当措施,避免给双方造成不必要的经济损失。