• 周一. 10 月 13th, 2025

如何设计51单片机最小系统

7 月 5, 2019

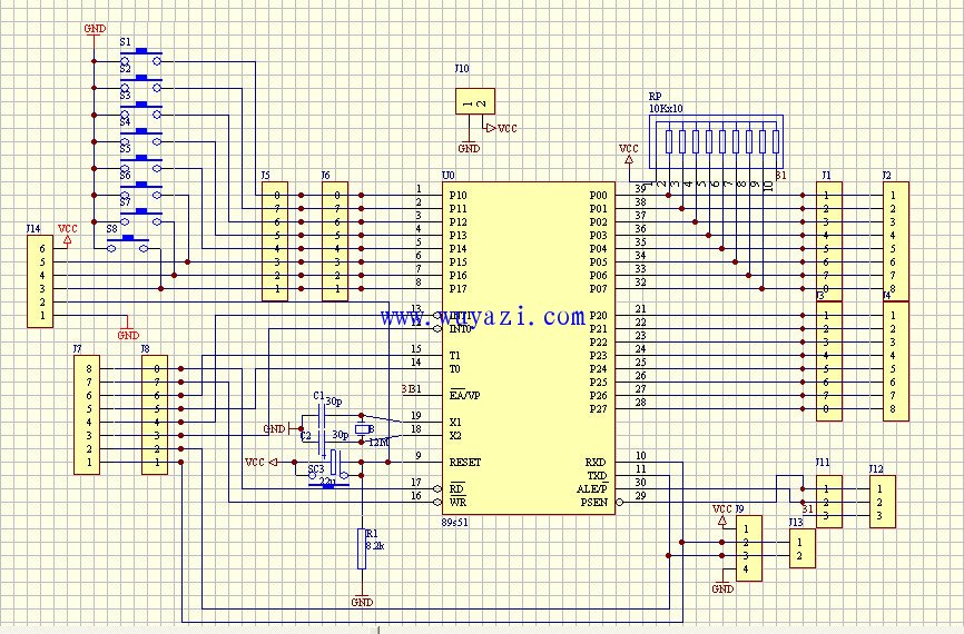
单片机有很多种,51、AVR、430、PIC、STM32等等,每种都有自己的最小系统板。今天简单说下51单片机的最小系统板该如何设计。最小系统板的说法其实是相对开发板来说的,因为在开发板上有各种功能模块,例如AD、DA、数码管什么的,但是有些追求简洁的开发者习惯简单一些,只要有电源,下载口,一些简单的按键,同时把IO口都引出来,仅此而已。所以说,最小系统板是没有一个明确的规范的,因人而异,简洁为主。上个图先:
查看联系方式

版权声明:网站转载的所有的文章、图片、音频视频文件等资料的版权归版权所有人所有。如果本网所选内容的文章作者及编辑认为其作品不宜公开自由传播,或不应无偿使用,请及时联络我们,采取适当措施,避免给双方造成不必要的经济损失。