• 周一. 10 月 13th, 2025

容器的液位与切换声响报警图设计

4 月 28, 2019

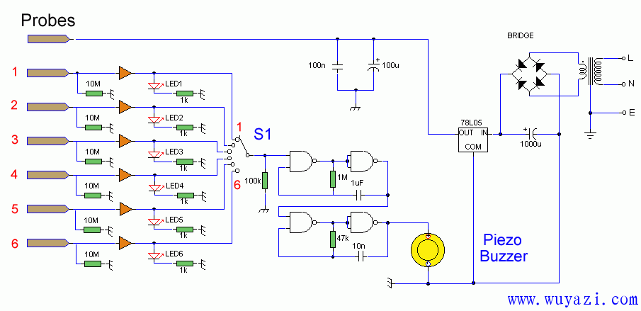
描述: 一个电路,提供视觉指示,在一个容器的液位与切换声响报警 。示例使用将是监测中的水洗澡或冷储罐的水平 。
查看联系方式

版权声明:网站转载的所有的文章、图片、音频视频文件等资料的版权归版权所有人所有。如果本网所选内容的文章作者及编辑认为其作品不宜公开自由传播,或不应无偿使用,请及时联络我们,采取适当措施,避免给双方造成不必要的经济损失。