• 周二. 10 月 14th, 2025

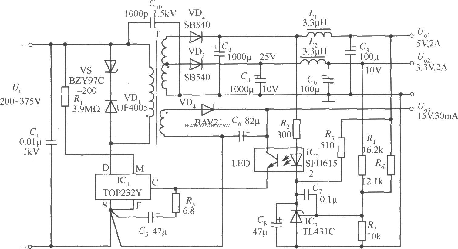
TOP232Y构成的3路输出开关电源电路

6 月 9, 2019

TOP232Y构成的5V、2A,3.3V、2A,15V、30mA 3路输出开关电源电路
查看联系方式

版权声明:网站转载的所有的文章、图片、音频视频文件等资料的版权归版权所有人所有。如果本网所选内容的文章作者及编辑认为其作品不宜公开自由传播,或不应无偿使用,请及时联络我们,采取适当措施,避免给双方造成不必要的经济损失。