• 周二. 10 月 14th, 2025

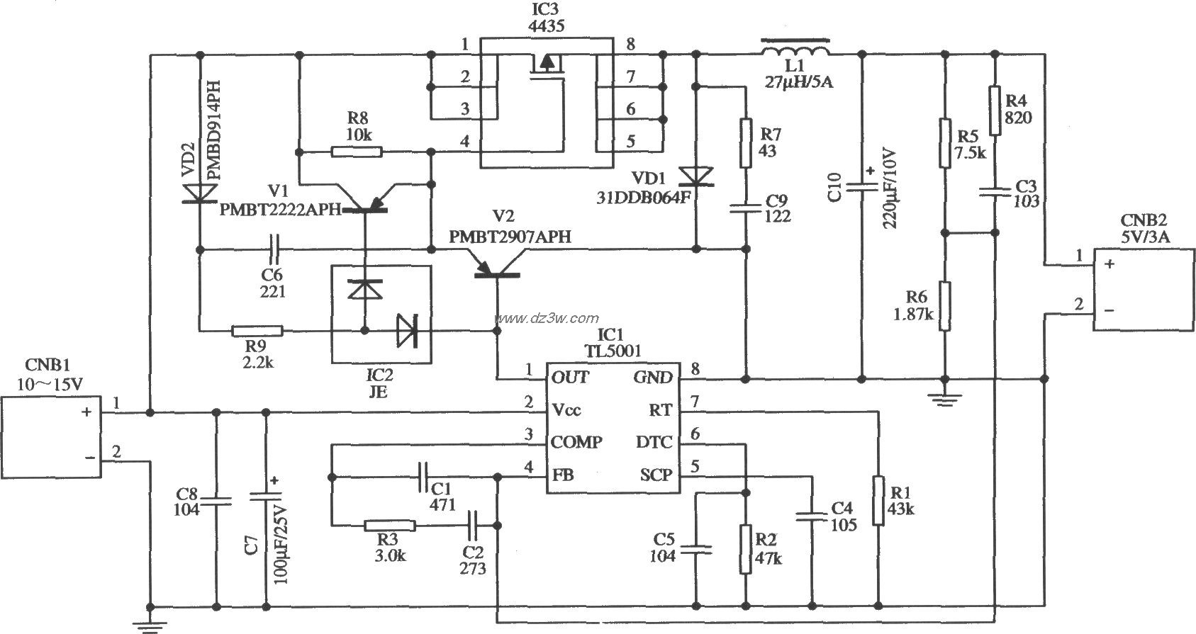
TL5001构成的开关稳压器应用电路

3 月 25, 2019

TL5001构成的输入l0~15V、输出5V/3A的开关稳压器应用电路
查看联系方式

版权声明:网站转载的所有的文章、图片、音频视频文件等资料的版权归版权所有人所有。如果本网所选内容的文章作者及编辑认为其作品不宜公开自由传播,或不应无偿使用,请及时联络我们,采取适当措施,避免给双方造成不必要的经济损失。