• 周二. 10 月 14th, 2025

如何设计TEC 温度环路 PID 控制电路?

6 月 7, 2019

  使用模拟比例积分微分 (PID) 控制器的温度控制是一种非常简单的电路,是确保热电冷却器 (TEC) 的设置点能够对温度或者激光进行调节的有效方法。比例积分项协同工作,精确地伺服TEC的电流,以维持控制器的温度设置点。与此同时,微分项对完成上述工作的速率进行调节,从而优化总体系统响应。如果可以对总体系统响应H (s) 进行描述,则为其设计 PID 控制器G (s) 的最为方便和有效的方法是利用 SPICE 进行仿真。

  

  步骤1:确定SPICE模型的TEC/Temp传感器热阻抗。

  要想把 SPICE 作为 PID 环路设计的一种有效工具,获取温度环路的热响应非常重要,目的是获得 PCBàTECà 激光二极管à 温度传感器接线的实际热敏电阻、电容和传输函数。记住,由于实际热特性会出现高达50%的变化,因此最好是向实际系统注入一个热步进输入,并对其进行测量,以获得最佳的 SPICE 仿真热模型。

  如果对热连接线进行描述,请使用“外环路、内环路”程序来确定G (s) 模块中控制放大器的总体环路响应和稳定性。在所有情况下,都会使用一个非常大的电感来中断外环路和内环路,并通过一个大电容器和 AC 电源激励环路。

  

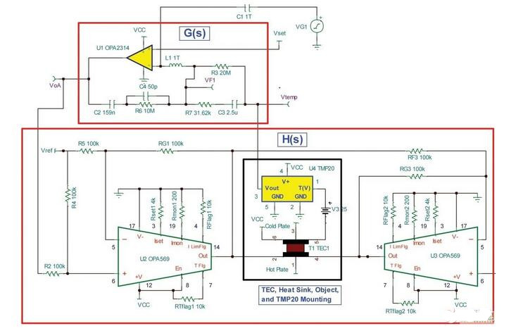
  步骤 2:中断G(s)和H(s)之间的外环路

  外环路定义为围绕G(s)和H(s)模块的一条通路。使用图 1 进行模拟的目标是中断外环路,获得H(s)、G(s)和总环路增益,以验证热环路稳定性。这种情况下,图 2 显示相位降至零度以下,而环路增益变为 0 dB,其表明整个环路不稳定。因此,改变 G(s)应加强 PID 控制,并增加温度环路的稳定性。

  

  图 1 仿真电路获得环路增益和相位

  

  图 2 图 1 的环路增益和相位曲线图

  图 3 中改进型G (s) 模块包括 PID 组件。微分电路的角频由 R7 和 C3 设定;R3 设置比例增益;C2 和 R6 设置积分电路角频。

 

  图 3 补偿G (s) 的仿真电路

  步骤3:中断G(s)“内环路”,确定本地放大器稳定性

  构建完整 PID 组件的最后一步是中断内环路,检查本地放大器 (OPA2314) 的稳定性,从而确保其稳定性与总环路增益无关。在这种情况下,放大器要求使用一个50 pF电容器(请参见图 4),以维持本地环路的稳定运行。

  

  图 4 经过补偿的本地G (s) 环路的最终电路

。 (本文来源网络整理,目的是传播有用的信息和知识,如有侵权,可联系管理员删除)

版权声明:网站转载的所有的文章、图片、音频视频文件等资料的版权归版权所有人所有。如果本网所选内容的文章作者及编辑认为其作品不宜公开自由传播,或不应无偿使用,请及时联络我们,采取适当措施,避免给双方造成不必要的经济损失。