• 周二. 10 月 14th, 2025

122 由VFC320等构成的电压/频率和频率/电压转换电路

4 月 6, 2019

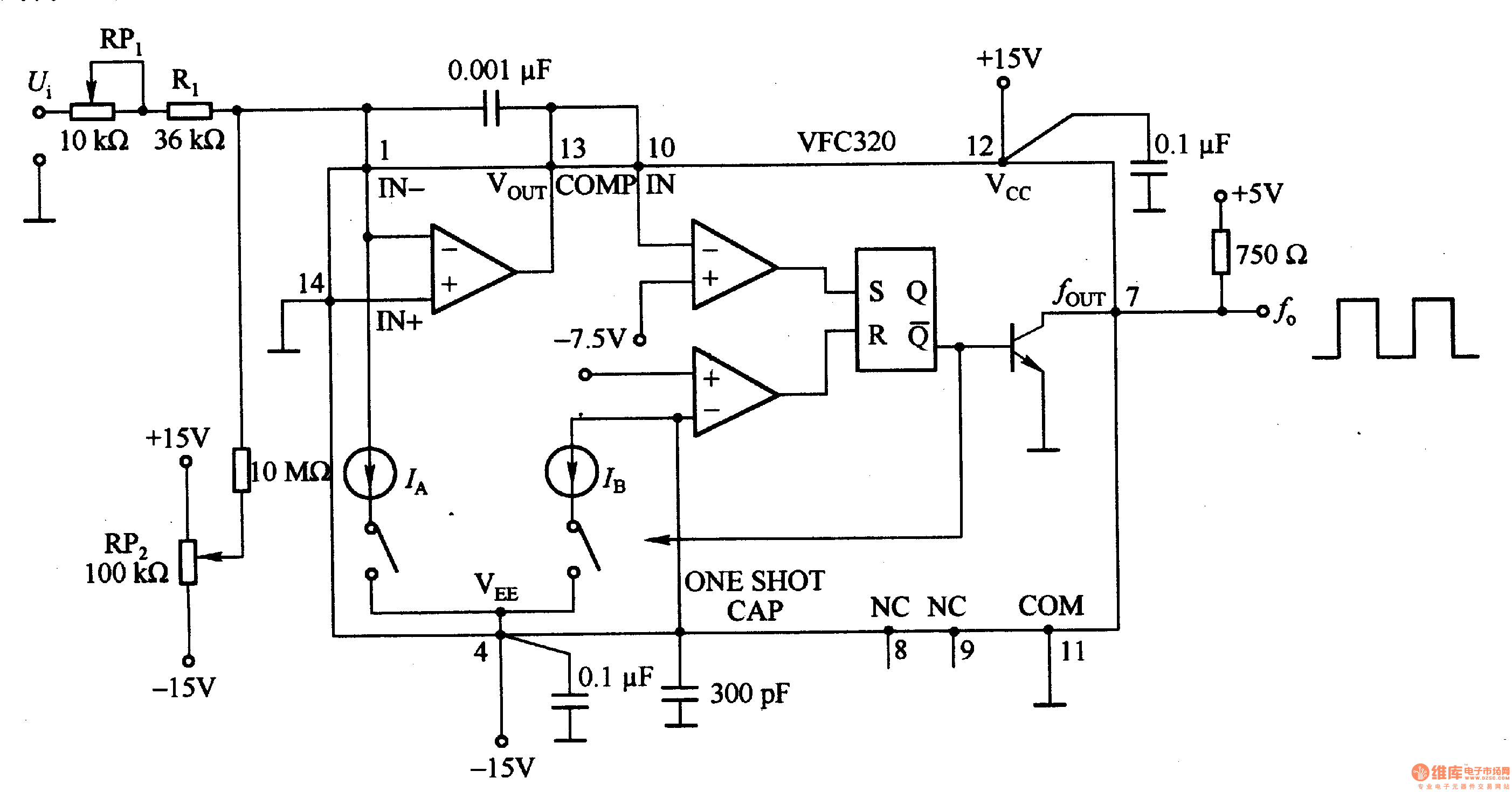
图1-22是由VFC320等构成的电压频率和频率/电压转换电路。图1-22(a)所示的是将0一+lOV的输人电压Ui转换为0一1OOkHz输出频率九的脉冲,在VFC320的7脚接上拉电阻,直接与标准逻辑电路连接。图1-22(b)所示的是将0一100KHz输入频率允的脉冲转换为0一+lOV的输出电压UO。若利用CPU的信号计数器对电压/频率转换器的输出进行计
数,则可用做抗噪声能力强的A/D转换器;若频率/电压转换器与光电断续器组合使用,则可构成将电动机转速变为模拟电压的转换电路。

查看联系方式

版权声明:网站转载的所有的文章、图片、音频视频文件等资料的版权归版权所有人所有。如果本网所选内容的文章作者及编辑认为其作品不宜公开自由传播,或不应无偿使用,请及时联络我们,采取适当措施,避免给双方造成不必要的经济损失。