• 周二. 10 月 14th, 2025

基于单片机的脉冲快速充电系统设计

4 月 26, 2019

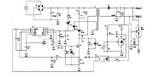
  1开关电源电路的设计
  系统中的开关电源电路为蓄电池的充电提供稳定的电压采用的是反激式的开关电源电路。反激式开关电源的电路比较简单,比正激式开关电源少用了一个大的储能滤波电感,以及一个续流二极管,因此,反激式开关电源的体积要比正激式开关电源的体积小,且成本也要低。此外,反激式开关电源输出电压受占空比的调制幅度,相对于正激式开关电源来要高很多,因此,反激式开关电源要求调控占空比的误差信号幅度要比较低,误差信号放大器的增益和动态范围也要较小。基于这些优点,反激式开关电源在目前家电领域中被广泛的应用。如图1所示。

图1开关电源电路

  开关电源电路控制芯片采用UC3842,UC3842是目前比较理想的新型的脉宽调制器。由该集成电路构成的开关稳压电源与电压控制型脉宽调制开关稳压电源相比具有以下特点:
  1)微调的振荡器放电电流,可精确控制占空比;
  2)电流模式工作到500kHz;
  3)自动前馈补偿;
  4)锁存脉宽调制,可逐周限流;
  5)内部微调的参考电压,带欠压锁定;
  6)大电流图腾柱输出;
  7)欠压锁定,带滞后;
  8)低启动和工作电流。
  TL431称为可调式精密并联稳压器,利用两只外部电阻可设定2.5V~36V范围内的任何基准电压值。其工作原理是当输出电压U 0发生波动时,经电阻分压后得到的取样电压就与TL431中的2.5V带隙基准电压进行比较,在阴极形成误差电压,使发光二极管的工作电流产生相应变化,再通过光耦去改变控制端电流Ic的大小,调节开关管的输出占空比,使输出电压U0不变,从而达到稳压目的。
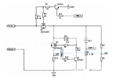
  2 充放电电路的设计
  本设计中的充放电过程主要由两片P沟道的场效应管IRF9540N来完成。如图2所示。Q2管控制系统的充电过程,而放电脉冲主要Q3来进行控制。

图2 充放电电路图

  3 采集部分
  在MSP430F149 中有1 个12 位精度的AD 转换模块ADC12。ADC12可以对8个外部模拟信号之一或4个内部电压之一作转换,由ADC内核把模拟信号转换成12位数据并存入转换存储寄存器。内核用到2个参考电平,即VR+和VR-作为转换范围的上下限和读数的量程值和“0”值。转换数值在输入信号大于等于VR+时为满量程,小于等于VR-时为“0”。蓄电池端电压通过两个电阻R2和R6分压方式,将单片机采样电压值AD1限制在输入电压量程范围内。充电电流和放电电流都通过电阻转化成相应的电压值,送入单片机的AI口。三路AD采样结果分别存储在相应的ADC12MEMx寄存器中。
  4驱动部分
  根据三路AD采样结果确定充电器的充电状态后,由单片机输出两路占空比可调频率为1kHz的PWM 波形PWM1和PWM2分别用来控制两只三极管2N5551的导通程度,三极管集电极电流会随着不同,再经电阻分压后提供不同的电压给场效应管的栅极,驱动MOSFET,输出不停大小的漏极电流Id,给蓄电池提供大小不等的充电电流和放电脉冲幅值,最终达到脉冲充电的效果。

技术资料出处:互联网
该文章仅供学习参考使用,版权归作者所有。
因本网站内容较多,未能及时联系上的作者,请按本网站显示的方式与我们联系。
。 (本文来源网络整理,目的是传播有用的信息和知识,如有侵权,可联系管理员删除)

版权声明:网站转载的所有的文章、图片、音频视频文件等资料的版权归版权所有人所有。如果本网所选内容的文章作者及编辑认为其作品不宜公开自由传播,或不应无偿使用,请及时联络我们,采取适当措施,避免给双方造成不必要的经济损失。