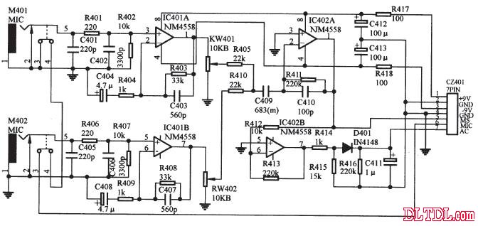
JRC4558功能说明
4558是低噪声双运算放大器集成电路,最适用于作有源滤波器,补偿放大器,音频前置放大器均衡放大器以及在电子仪器、仪表中用作各种线路的放大器。
主要特性
内含相位补偿回路;
噪声低,Vni=2.5 μV;
速度高,频带宽,fT=3MHz;
采用双列直插 8 脚塑料封装(DIP8)和微形的双列 8 脚塑料封装(SOP8)。
最大额定值:
电气特性:
查看联系方式
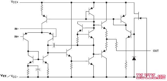
JRC4558功能说明
4558是低噪声双运算放大器集成电路,最适用于作有源滤波器,补偿放大器,音频前置放大器均衡放大器以及在电子仪器、仪表中用作各种线路的放大器。
主要特性
内含相位补偿回路;
噪声低,Vni=2.5 μV;
速度高,频带宽,fT=3MHz;
采用双列直插 8 脚塑料封装(DIP8)和微形的双列 8 脚塑料封装(SOP8)。
最大额定值:
电气特性:
查看联系方式
版权声明:网站转载的所有的文章、图片、音频视频文件等资料的版权归版权所有人所有。如果本网所选内容的文章作者及编辑认为其作品不宜公开自由传播,或不应无偿使用,请及时联络我们,采取适当措施,避免给双方造成不必要的经济损失。