• 周二. 10 月 14th, 2025

一款实用性较强的电平转换电路图

6 月 12, 2019

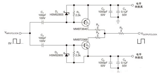
本文将介绍的是一款实用性较强的电平转换电路,可以将输入时钟调节为适应正、负电压电平。该电平转换电路包括快速切换的晶体管Q1和Q2.用户选择电平转换为高和转换为低,这是直流偏置电压,连接到晶体管的射极,以匹配于所需要的输出高逻辑电平和低逻辑电平。C1、R1、D1、C2、R2和D2使Q1和Q2的基极电压保持在接近于射极电压。如下图所示。

查看联系方式

版权声明:网站转载的所有的文章、图片、音频视频文件等资料的版权归版权所有人所有。如果本网所选内容的文章作者及编辑认为其作品不宜公开自由传播,或不应无偿使用,请及时联络我们,采取适当措施,避免给双方造成不必要的经济损失。