在我们设计单片机电子电路时,常用应用到一下比较常用的电路,每次都需要从新画,即费力又费神,还容易出错,所以本人将自己常用的电路设计成模块,每次使用直接负责即可。由于个人的力量有限,希望大家把自己常用的电路发上来分享。电路难免有错,希望大家指出。。。
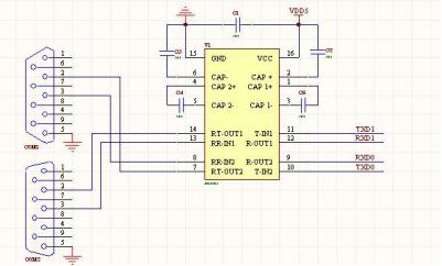
1. 双路232通信电路:3线连接方式,对应的是母头,工作电压5V,可以使用MAX202或MAX232。
在我们设计单片机电子电路时,常用应用到一下比较常用的电路,每次都需要从新画,即费力又费神,还容易出错,所以本人将自己常用的电路设计成模块,每次使用直接负责即可。由于个人的力量有限,希望大家把自己常用的电路发上来分享。电路难免有错,希望大家指出。。。
1. 双路232通信电路:3线连接方式,对应的是母头,工作电压5V,可以使用MAX202或MAX232。
版权声明:网站转载的所有的文章、图片、音频视频文件等资料的版权归版权所有人所有。如果本网所选内容的文章作者及编辑认为其作品不宜公开自由传播,或不应无偿使用,请及时联络我们,采取适当措施,避免给双方造成不必要的经济损失。