• 周三. 10 月 15th, 2025

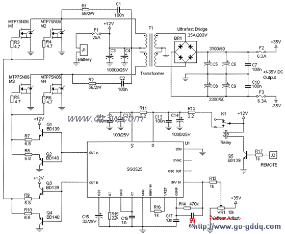
用SG3525的12转正负35V汽车音响逆变电源电路

3 月 21, 2019

用SG3525的12转正负35V汽车音响逆变电源电路
场效应管可选用MTP60N06或更受欢迎的BUZ11和IRF540。
查看联系方式

版权声明:网站转载的所有的文章、图片、音频视频文件等资料的版权归版权所有人所有。如果本网所选内容的文章作者及编辑认为其作品不宜公开自由传播,或不应无偿使用,请及时联络我们,采取适当措施,避免给双方造成不必要的经济损失。