电路功能与优势
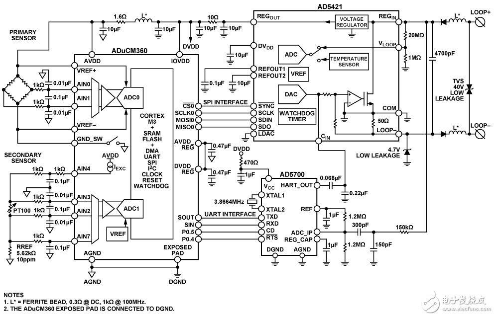
图1所示电路是一款完整的智能工业环路供电现场仪器,提供 4 mA至20 mA模拟输出和可寻址远程传感器高速通道(HART®) 接口。HART是一种数字双向通信,可在4 mA至20 mA模拟电流信号之上调制一个1 mA峰峰值频移键控(FSK)信号。它可实现众多功能,例如远程校准、故障查询和过程变量传输;这些功能在诸如温度和压力控制等应用中是必须的。
该电路已通过兼容性测试和验证,并通过了HART通信基金会(HCF)的注册。这一成功注册可让电路设计人员极其放心地使用电路中的一个或全部元件。
该电路使用了超低功耗精密模拟微控制器 ADuCM360、4mA 至20 mA 16位环路供电数模转换器(DAC) AD5421 ,以及业界功耗最低、尺寸最小的HART兼容型IC调制解调器 AD5700。

图1. 具有HART接口的4 mA至20 mA环路供电现场仪器(原理示意图:未显示所有连接和去耦)

Figure 1A. DEMO-AD5700D2Z Printed Circuit Board (Pressure Sensor Not Included)
电路描述
模拟前端接口
ADuCM360模拟前端集成双通道、高性能、24位Σ-Δ型模数转换器(ADC)。同时还集成了可编程增益仪表放大器、精密带隙基准电压源、可编程电流源、灵活的多路复用器以及其它许多特性。该器件允许直接与多个模拟传感器对接,如压力传感器电桥、电阻式温度传感器、热电偶以及工业用途的其它各类传感器。
图1表示连接主要桥式传感器与辅助电阻式温度传感器的示例电路。而 ADuCM360具有灵活的前端,允许进行除此之外的其它各种配置,满足各种类型的精密模拟传感器应用要求。
主传感器输入
的片内ADC0测量现场仪器的主传感器,在图1中表示为桥式传感器。该传感器通过一个RC滤波器网络连接至模拟输入引脚AIN0和AIN1,以便增强系统抵抗电磁干扰的能力。共模滤波器带宽约为16 kHz,差模带宽为800 Hz。
ADuCM360的VREF+和VREF−基准电压输入检测电桥的激励电压并启动电路的比率工作模式,使测量独立于传感器电源电压的确切值。若应用需要,则片内接地开关可动态断开电桥的激励电压,降低功耗。
辅助传感器输入
本电路使用100Ω铂(Pt)电阻温度检测器(RTD)作为辅助传感器。RTD能够检测主传感器的温度,因此,如果必要,可对主传感器进行温度补偿。
ADuCM360可编程电流源通过AIN4引脚为RTD提供电流。 ADuCM360上的ADC1利用配置为差分输入的AIN3和AIN2 引脚,测量RTD的电压。利用精密电阻(RREF),对流过 RTD的确切电流值进行检测,并使用ADC1的AIN7引脚测得。ADC1使用片内带隙基准电压源。
数字数据处理、算法和通信
所有现场仪器的数字功能均由 ADuCM36032位ARM Cortex™ M3 RISC处理器提供,该处理器集成128 k字节非易失性fiash/EE 存储器、8 k字节SRAM,以及一个支持有线(2&TImes; SPI、UART、 I²C)通信外设的11通道直接存储器访问(DMA)控制器。
演示软件可进行初始化和配置、处理来自模拟输入的数据、控制模拟输出,并进行HART通信。
模拟输出
AD5421集成16位低功耗精密DAC,该DAC带4 mA至20 mA 环路供电输出驱动器,可提供现场仪器模拟输出所需的全部功能。
AD5421通过SPI接口与 ADuCM360控制器对接。
AD5421还集成了一系列与4 mA至20 mA环路相关的诊断功能。辅助ADC可通过连接至VLOOP引脚上的20 MΩ/1 MΩ电阻分压器测量仪器环路端的电压。该ADC还可通过内部传感器测量芯片温度。 ADuCM360 控制器可配置并读取 AD5421, 的全部诊断数据,但 AD5421也可采用自主工作方式。
例如,若控制器和 AD5421之间的通信发生故障, AD5421 将在一段时间后自动设置其模拟输出为3.2 mA报警电流。此报警电流将现场仪器工作故障这一情况汇报给主机。
输出电流值的任何改变都受到软件的控制,以防对HART 通信产生干扰。(参见“模拟变化率”部分)。
HART通信
AD5700 集成完整的HART FSK调制解调器。该调制解调器通过标准UART接口,伴随请求发送(RTS)和载波检测(CD) 信号实现与 ADuCM360控制器的连接。
HART输出通过0.068 μF/0.22 μF容性分压器调整至所需幅度,并耦合至 AD5421的CIN引脚,然后与DAC输出一同驱动和调制输出电流。
被耦合到LOOP+端的HART信号通过一个简单的有源RC滤波器输入到 AD5700的ADC_IP引脚。RC滤波器作为第一级,用作HART解调器的带通滤波器,同时增强系统抵抗电磁干扰的能力——这对于稳定工作在恶劣工业环境中的应用而言非常重要。
AD5700低功耗振荡器采用与XTAL1和XTAL2引脚直接相连的3.8664 MHz外部晶振,产生HART调制解调器的时钟。
输出保护
瞬变电压抑制器(TVS)保护4 mA至20 mA HART接口免受过压影响。其额定电压不应超过 AD5421 在REGIN引脚上的60 V 绝对最大电压。请注意,TVS泄漏电流可能会影响电流输出精度;因此,选用此器件时,需关注一定环路电压和温度范围下的泄漏电流。
可使用外部耗尽型FET与 AD5421 搭配工作,提高环路电压最大值。
本电路具有保护功能,通过与环路输出相串联的一对二极管保护电路免受极性反转的影响。
铁氧体磁珠与环路串联,该串联部分与4700 pF电容一同提升系统的EMC性能。由于HART网络的规格限制,请勿在环路端点处使用更高数值的电容。
4.7 V低泄露齐纳二极管保护 AD5421 的片内50 Ω环路检测电阻免受 AD5421的COM引脚和LOOP−引脚间意料之外的外部电压影响(例如,对 ADuCM360 编程或调试电路时)。
电源和电源管理
包括传感器驱动电流在内的完整现场仪器电路必须工作在 4 mA至20 mA环路提供的限量电源下。这对所有环路供电现场仪器设计而言,都是一个普遍的难题。图1中的电路提供了低功耗以及高性能解决方案的一个实例。应用中用到的全部三个集成电路均针对低功耗而设计,并且电路依靠各自的集成特性提供灵活的电源管理结构和性能最优的环路供电解决方案。
AD5421采用4 mA至20 mA环路电压供电,为电路的其余部分提供经过调节的低电压。依据电路的需求, AD5421 REGOUT 电压可以编程在1.8 V至12 V范围内。图1中的电路采用3.3 V电源电压选项,作为所用输入传感器的一个实例。然而,由于 ADuCM360和 AD5700 具有更宽的电源电压范围,因此可采用不同的电源电压,以满足应用要求。
REGOUT RC滤波器(10 μF/10 Ω/10 μF)有助于防止传感器模拟前端受到来自环路的任何干扰的影响。它还能防止电路产生的任何干扰(尤其是控制器和数字电路产生的干扰)回流耦合至环路,这对于可靠的HART通信而言非常重要。
AD5700HART调制解调器通过一个额外的RC滤波器供电 (470 Ω/1 μF)。该滤波器在环路供电应用中的作用非常重要,因为它可防止 AD5700的电流噪声与4 mA至20 mA环路输出进行耦合;若非如此,将影响HART通信。在静默测试期间,特地通过HART带内噪声解决4 mA至20 mA环路噪声性能问题。 AD5700调制解调器使用外部晶振,通过将 XTAL1和XTAL2上的8.2 pF电容接地,在可达到的功耗范围中选择最低值。
ADuCM360具有极为灵活的内部电源管理功能,提供所有内部模块的许多供电和时钟选项,并且当软件调用时,允许针对特定的仪器应用,在要求的功能、性能和功耗之间取得最佳平衡。请参考 ADuCM360 产品页面和 AN-1111应用指南。
模拟前端AVDD通过另一个滤波器(10 μF/铁氧体磁珠/1.6 Ω/ 10 μF)供电,以便最大程度针对低压传感器信号减少电源噪声,获得更佳性能。
ADuCM360 的GND_SW接地开关引脚控制主传感器的激励和电源。仪器上电时,开关默认为关闭。这一默认设定允许在开启传感器之前对系统进行全面配置,包括适当的电源模式,从而最大程度降低4 mA至20 mA环路输出上可能存在的任何上电尖峰。
类似地,辅助传感器采用 ADuCM360的可编程电流源供电,因此可通过软件完全控制其电源输入。
ADuCM360 软件
可在 CN-0267 设计支持包中找到演示本电路功能和性能的基本代码示例。
代码示例包括基本HART从机命令响应,用于演示硬件的功能和特性。代码示例不包括HART通信的协议层。
常见变化
ADuCM360具有一个高性能且非常灵活的模拟前端,提供 12个模拟输入引脚以及供基准电压源和接地开关使用的额外引脚。它允许与多个各类模拟传感器直接接口,比如任意的阻性桥式传感器、电阻式温度传感器或热电偶。由于可用于几乎所有的传感器现场仪器,这款现场仪器解决方案并不局限于温度补偿型压力测量。
在模拟前端只需一个Σ-Δ型ADC的应用中,可使用 ADuCM361替换 ADuCM360。除了备用ADC, ADuCM361提供 ADuCM360的所有特性。
ADuCM361 片内DAC和外部晶体管可用于控制4 mA至20 mA 环路,详情请参见CN-0300。
AD5421可通过保护电路直接与环路相连。也可在AD5421 和环路电源之间连接一个耗尽型N沟道MOSFET,如图2所示。由于在本配置中使用额外MOSFET,因此可将 AD5421 上的电压降保持在12 V左右,降低 AD5421封装的功耗,并增加4 mA至20 mA模拟输出精度。它还可将环路允许的最大电压提升至MOSFET的额定电平值。额外的MOSFET对 HART通信无影响。

图2. MOSEFT连接至AD5421环路电源
本电路中, AD5700与3.8664 MHz晶振共同使用,形成具有最低功耗的配置。作为替代方案, AD5700-1可配合0.5 %精度的集成式内部振荡器使用。与晶体振荡器相比,内部振荡器最多可提升225 μA调制解调器电源电流,但因为无需使用外部晶体,因此该方案同时节省了成本,降低了所需的电路板面积。
对于非环路供电的应用,则 AD5410, AD5420, AD5422或AD5755 是针对4 mA至20 mA DAC不错的选择。
。 (本文来源网友上传,如有侵权,可联系管理员删除)
版权声明:网站转载的所有的文章、图片、音频视频文件等资料的版权归版权所有人所有。如果本网所选内容的文章作者及编辑认为其作品不宜公开自由传播,或不应无偿使用,请及时联络我们,采取适当措施,避免给双方造成不必要的经济损失。