电路功能与优势
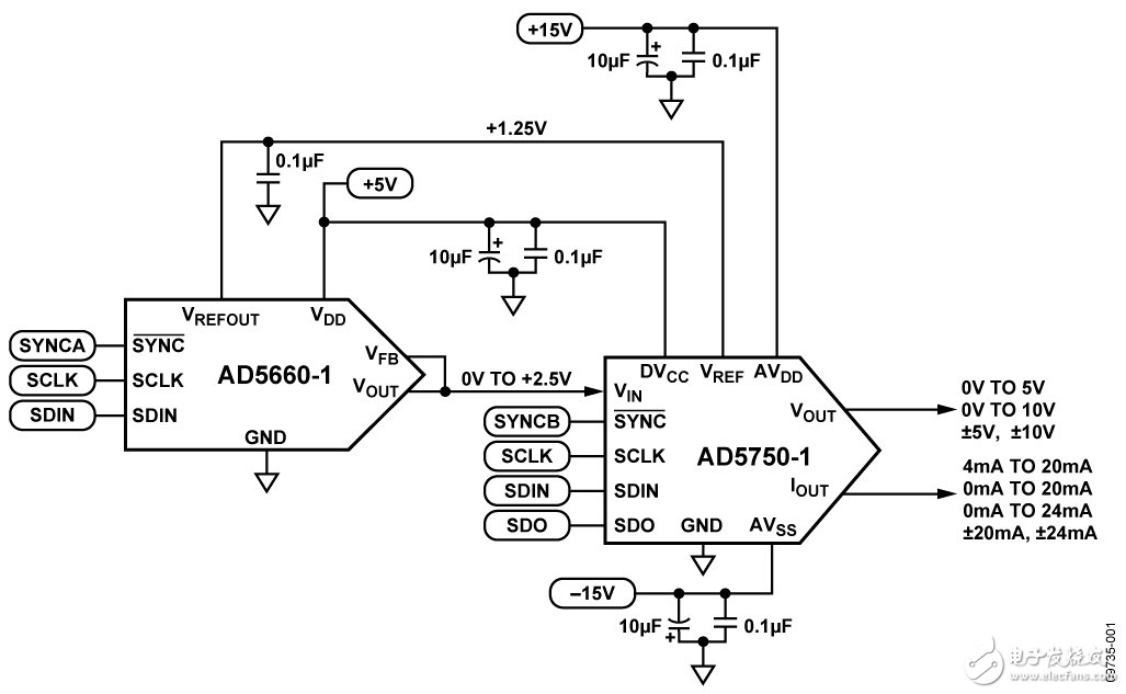
图1所示电路是一种仅使用两个模拟器件的全功能、灵活、可编程的模拟输出解决方案,它满足可编程逻辑控制器(PLC)和分布式控制系统(DCS)应用的大部分要求。 AD5660-1 是一款低功耗(2.8 mW @ 5 V)、轨到轨输出、16位nanoDAC®, AD5750-1是一款工业用电流/电压输出驱动器,二者相结合可提供所有典型的电流和电压输出范围、16位分辨率且无失码、0.05%的线性度以及小于0.1%的输出误差。该电路还具有一些支持工业应用的重要特性,如片内输出故障检测、用于防止分组错误(PEC)的CRC校验以及灵活的上电选项等,非常适合构建鲁棒的工业控制系统。在大批量生产中,它无需外部精密电阻或校准程序就能保持一致的性能,因而是PLC或DCS模块的理想选择。

图1. 针对单通道的基本模拟输出电路(原理示意图,未显示所有连接和保护电路)
电路描述
AD5750/AD5750-1是单通道、低成本、精密电压/电流输出驱动器,设计用于满足工业过程控制应用的需要。电压输出范围可以针对PLC和DCS 应用的标准输出范围进行编程:0 V至5 V、0 V至10 V、−5 V至+5 V和−10 V至+10 V。针对标准范围,还提供了20%的超范围设置,由此便可得到下列选项:0 V至6 V、0 V至12 V、−6 V至+6 V和−12 V至+12 V。
电流输出通过单独的引脚提供,可以编程为以下范围:4 mA至20 mA、0 mA至20 mA、−20 mA至+20 mA、0 mA至24 mA和−24 mA至+24 mA。单极性范围具有2%的超范围设置。由于AD5750/AD5750-1的电流输出既可以是源电流,也可以是吸电流,因此它能与广泛的传感器或执行器接口。如果需要,可以将电压和电流输出引脚连在一起,以便将终端系统配置为单通道输出。
AD5660-1是一款单通道、低成本、低功耗、轨到轨电压缓冲输出nanoDAC,片内集成一个1.25V、5 ppm/°C基准电压源。AD5660-1内置一个上电复位电路,确保DAC输出上电至0 V并保持该电平,直到执行一次有效的写操作为止。
AD5660-1 DAC与AD5750-1驱动器之间的接口简单,无需外部器件。AD5660-1的输出电压范围是0 V到2.5 V,与AD5750-1的输入范围匹配。此外,AD5660-1的基准输出电压为1.25 V,与AD5750-1的基准输入要求完全匹配。
用于PLC和DCS应用的器件所需的ESD保护和过压保护一般远高于形式上的推荐要求。AD5750-1的各引脚内置ESD保护二极管,可以防止3 kV瞬变损害器件(人体模型)。但是,工业控制环境可能会使I/O电路遭受高得多的瞬变。EVAL-CN0203-SDPZ电路板内置外部30 V/600 W瞬变电压抑制器(TVS)、50 mA/30 V自恢复保险丝(PolySwitch)和肖特基功率二极管,以提供更高电压的ESD保护、50 mA过流保护和30 V过压保护。图1的原理示意图未显示可选的外部保护电路,但可以在CN0203设计支持包的详细原理图(EVAL-CN0203-SDPZ-SCH pdf文件)中找到: www.analog.com/CN0203-DesignSupport
本电路必须构建在具有较大面积接地层的多层电路板上。为实现最佳性能,必须采用适当的布局、接地和去耦技术(请参考 教程MT-031——“实现数据转换器的接地并解开AGND和DGND的谜团”“ 以及 教程MT-101——“去耦技术”)。
测量
对于PLC、DCS和其它过程控制系统,积分非线性(INL)、微分非线性(DNL)和输出误差是最重要的性能指标。AD5750-1具有非常灵活并且可配置的输出范围,可以满足应用需要。该电路的INL、DNL和输出误差测量结果分别如图2、图3和图4所示。测量条件为25°C、电压输出模式并且使用内部电流检测电阻。AD5750-1范围设置为0 V至5 V。所有其它范围的测试结果如表1所列。

图2. 0 V至5 V输出范围的INL

图3. 0 V至5 V输出范围的DNL

图4. 0 V至5 V输出范围的输出误差
表1所示测试结果是在25°C下使用EVAL-CN0203-SDPZ电路板,采用Agilent E3631A直流电源供电,利用Agilent 34401A数字万用表测得的。
注意,客户需要调整输出范围0 mA至20.4 mA和0 mA至24.5 mA,以便与0 mA至20 mA和0 mA至24 mA范围完全匹配。0 mA至+24.5 mA范围下的0.24% FSR输出误差包括增益误差,增益误差由客户通过校准消除。

。 (本文来源网友上传,如有侵权,可联系管理员删除)
版权声明:网站转载的所有的文章、图片、音频视频文件等资料的版权归版权所有人所有。如果本网所选内容的文章作者及编辑认为其作品不宜公开自由传播,或不应无偿使用,请及时联络我们,采取适当措施,避免给双方造成不必要的经济损失。