电路功能与优势
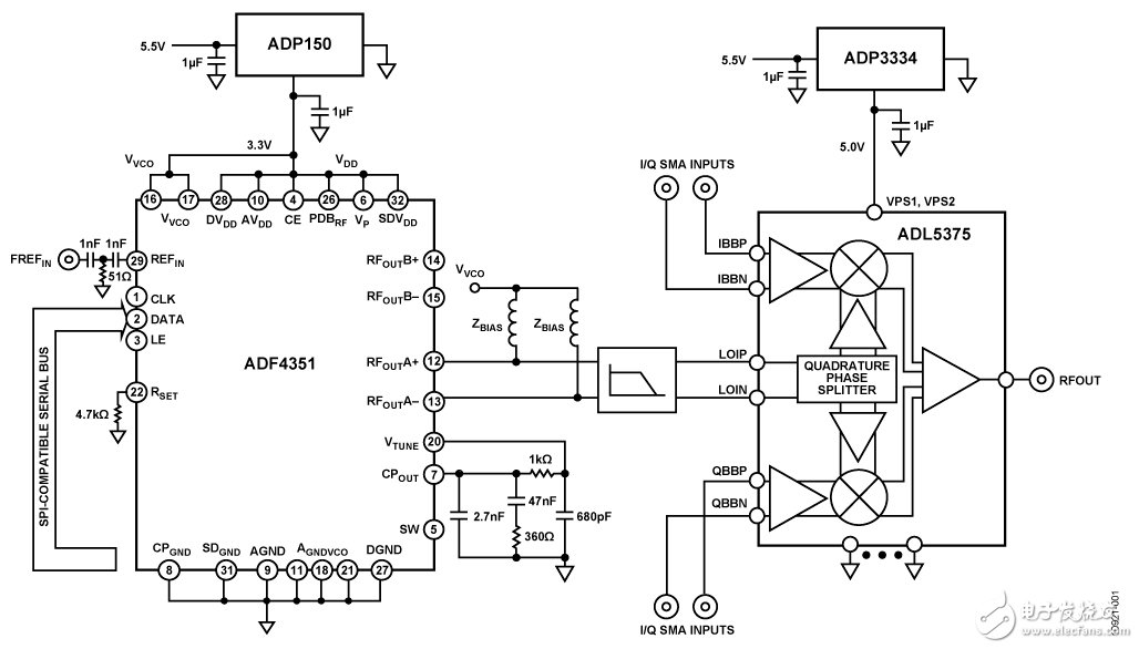
本电路为宽带直接变频发射机模拟部分的完整实现方案(模拟基带输入、RF输出)。通过使用锁相环(PLL)和宽带集成电压控制振荡器(VCO),本电路支持500 MHz至4.4 GHz范围内的RF频率。对来自PLL本振(LO)进行谐波滤波,确保提供出色的正交精度、边带抑制和低EVM。

图1. 直接变频发射机(原理示意图:未显示所有连接和去耦)

图2. CN-0285直接变频发射机评估板
低噪声、低压差调节器(LDO)确保电源管理方案对相位噪声和EVM没有不利影响。这种器件组合可以提供500 MHz 至4.4 GHz频率范围内业界领先的直接变频发射机性能
。 (本文来源网友上传,如有侵权,可联系管理员删除)
版权声明:网站转载的所有的文章、图片、音频视频文件等资料的版权归版权所有人所有。如果本网所选内容的文章作者及编辑认为其作品不宜公开自由传播,或不应无偿使用,请及时联络我们,采取适当措施,避免给双方造成不必要的经济损失。