一、制作目的
当有人非法闯入时报警器报警
二、电路设计制作分析
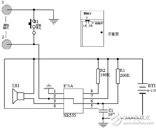
①、电路原理图
②、原理分析
电路的核心部分由NE555组成,R1、R2、C1和NE555组成一个频率越为3KHz左右的多谐振荡电路,当电路接通电源时,振荡器开始工作蜂鸣器LS1发出响声;当1和2被短接时,振荡器的工作条件被破坏,LS1停止工作。
③、电路分析
当打开电源时,如果控制开关闭合或动触点与静触点接触,报警器处于待机状态;
当控制开关开路时,门打开,报警器报警;(反之)报警器的理想工作电压为9V,当工作电压为9V时待机电流为3mA左右,工作时的电流为8mA左右。
④、使用方法
如示意图所示,把动触片固定在门上,静触片固定在门上方的门框上,把两个动触片接在1、2 上,控制开关方在比较隐蔽的地方,主人开门时先闭合开关解除报警功能,报警器不工作;当离开的时候再把开关断开,恢复报警功能。

三、制作验证
当电路接通电源时,断开控制开关和1、2,报警器工作;闭合控制开关或1、2报警器停止工作。
。 (本文来源网友上传,如有侵权,可联系管理员删除)
版权声明:网站转载的所有的文章、图片、音频视频文件等资料的版权归版权所有人所有。如果本网所选内容的文章作者及编辑认为其作品不宜公开自由传播,或不应无偿使用,请及时联络我们,采取适当措施,避免给双方造成不必要的经济损失。