鉴于煤矿主排水泵房在矿井安全中的重要地位,设计了一套适用于煤矿主排水泵房的温度监测系统。系统采用主从式结构,分为检测主站和采集分站两部分。采集分站选用数字式温度传感器MAX6577对排水泵房中十个测点的温度信号进行分时采集和处理。检测主站实时接收分站的温度数据,可实现温度显示、超限报警、记录存储等功能。主站与分站之间的数据传输采用RS485总线。系统结构简单,维修量小,可靠性高,具有很好的推广价值。
采集分站的硬件设计
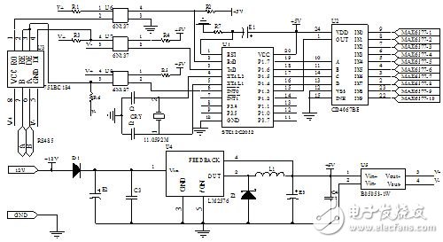
采集分站主要是完成对十个测点的温度测量,并与检测主站进行通信,从而完成温度数据的传输。分站CPU选用片内资源与标准8051单片机完全兼容的STC12C2052型号单片机。由于系统测量精度要求不高,而且排水泵房中各测点(主电机前后轴、减速机前后轴以及液压油站等)的温度值都低于 100℃,因此,选用低功耗的数字温度传感器MAX6577作为各测点的温度检测传感器。分站对各测点的温度传感器供电,传感器的输出端即可产生与温度有关的频率值,分站经计算后即可得到各测点的温度数据。分站CPU通过控制16选1数字控制模拟开关芯片CD4067来完成对十路温度频率信号的分时采集。分站电源部分采用开关电源稳压芯片LM2576-5.0将DC12V电源转换为DC5V电源,为温度传感器以及分站供电,同时对DC5V电源隔离后,为通信模块供电。采集分站电路图如图3所示。

图3 采集分站电路图
煤矿主排水泵房温度监测系统在煤矿现场的应用提高了煤矿检测仪器的总体智能化水平,减轻了现场工作人员的检修工作量,有效地减少了煤矿因排水系统故障引起的安全事故。现已在山东裕隆集团某煤矿运行,现场运行反应良好,对煤矿安全生产起到一定的积极作用,具有很好的应用前景。
。 (本文来源网友上传,如有侵权,可联系管理员删除)
版权声明:网站转载的所有的文章、图片、音频视频文件等资料的版权归版权所有人所有。如果本网所选内容的文章作者及编辑认为其作品不宜公开自由传播,或不应无偿使用,请及时联络我们,采取适当措施,避免给双方造成不必要的经济损失。