• 周五. 10 月 17th, 2025

热插拔控制器在直流升压电路中的设计应用-电子技术方案|电路图讲解

6 月 1, 2019

设计了一种利用热插拔保护控制芯片,实现直流升压电路的输出过流、短路保护。本文分析了直流升压电路以及热插拔保护电路的工作原理及实现方式,详细介绍了电路及参数设计、选择过程,以及实际工作开关波形,并给出了设计实例。实验证明,利用热插拔保护控制芯片,有效地避免了常规直流升压电路在输出过流短路时的固有缺陷,提高了电源使用的可靠性。

0引言

热插拔保护电路通常用于服务器、网络交换机、以及其他形式的通信基础设施等高可用性系统。这种系统通常需要在带电状态下替换发生故障的电路板或模块,而系统照样维持正常运转,这个过程称为热插拔(Hot Swapping)。本文将阐述热插拔控制器的另一种用法,利用热插拔保护电路具有的过流和短路保护功能,解决开关直流升压电路的输出端保护问题。

1开关直流升压电路的基本原理

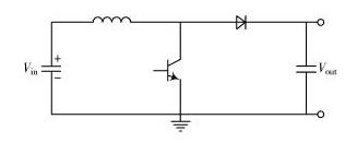
开关直流升压电路(The Boost Converter或者Step-up Converter),是一种开关直流升压电路。输出电压高于输入电压,输出电压极性不变,基本电路图如图1所示。

电路图
图1 开关直流升压电路

开关管导通时,电源经由电感-开关管形成回路,电流在电感中转化为磁能贮存;开关管关断时,电感中的磁能转化为电能在电感端左负右正,此电压叠加在电源正端,经由二极管-负载形成回路,完成升压功能。

输出过流时,电路会采样开关管的峰值电流,减小占空比,导致输出电压下降。当输出电压降到输入电压时,过流保护不再受控,保护失效。另外输出过流点还会随着输入电压升高而变大。当输出短路时,输入电源会通过电感、升压二极管形成短路回路,导致电源故障。BOOST电路还有一个缺陷是不方便控制关闭输出,当控制芯片关闭,开关管截止时,输出仍然有电压,不像BUCK电路,很方便的将输出电压降到0 V.

2热插拔控制器的基本原理

热插拔(Hot-Plugging或Hot Swap)即带电插拔,热插拔功能就是允许用户在不关闭系统,不切断电源的情况下取出和更换损坏的电源或板卡等部件,从而提高了系统对灾难的及时恢复能力、扩展性和灵活性。如果没有热插拔控制器,负载端的模块插拔时,会对电源产生浪涌电流的冲击,影响电压的稳定与电源的可靠性。这个问题可通过热插拔控制器来解决,热插拔控制器能合理控制浪涌电流,确保安全上电间隔。上电后,热插拔控制器还能持续监控电源电流,在正常工作过程中避免短路和过流。

3关键电路设计与实例

3.1电源要求

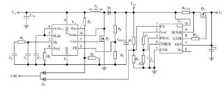
电源实例如图2所示,其中的电源输入9~18 V,额定输出28 V/1.2 A,过流保护1.5 A.

电路图
图2 电源实例

。 (本文来源网络整理,目的是传播有用的信息和知识,如有侵权,可联系管理员删除)

版权声明:网站转载的所有的文章、图片、音频视频文件等资料的版权归版权所有人所有。如果本网所选内容的文章作者及编辑认为其作品不宜公开自由传播,或不应无偿使用,请及时联络我们,采取适当措施,避免给双方造成不必要的经济损失。