• 周六. 10 月 18th, 2025

SPV1050:意法半导体新超低功耗高能效能量回收及充电器-原理图|技术方案

5 月 16, 2019

摘要
今天的物联网(IoT)是由数量庞大的安装在人类极难接近地方的远程传感单元组成,为保证业务不中断,降低检修成本,这些传感单元必须智能管理能源,完全自主运行。这些要求表明,能量回收及充电设计必须保证转换能效极高,充电管理适当,尽可能从环境提取更多的电能送到电池,以最快的速度贮存电能,而且不会损坏电池或缩短电池续航时间。

为满足这些技术需求,意法半导体推出了一款微型封装或裸片的超低功耗直流-直流转换器芯片,该芯片可用于太阳能光伏(PV)板或热电发生器(TEG),基于从能源提取电能优化技术的最大功率点追踪算法(MPPT),内置一个能效极高的电源管理模块,能够给任何类型的电池快速充电,或为微控制器、收发器、传感器等周边配套芯片提供电能;适用于室内外工作条件和非常小的温度梯度。通过提升系统集成度和可靠性,同时大幅降低系统组件总体成本,SPV1050表现出了基于无线传感器网络(WSN)的工业应用的核心产品的全部重要特性,这些工业应用包括工业生产控制、工厂自动化、环境和气候/楼宇监视、智能照明以及手机配件、便携设备、医疗设备、健身穿戴装置等消费应用。

 

图1–SPV1050的目标应用

 

前言
SPV1050超低功耗高能效能量回收及充电器的最大输出功率约400mW,基于全桥全嵌入式DC-DC转换器,硬件可设为升压或降压转换模式,输入电压范围从75mV至18V,因此,适用于市场大多数热电发生器(低压高电流)和太阳能电池板(高压低电流),为使输入级阻抗与换能器输出阻抗匹配,还实现了一个高效的MPPT算法。

 

该功率点追踪算法根据环境变化条件实时更新最大功率点(MPP),其工作原理是通常每16秒对输入电压进行一次采样和记录,然后将采样暂存在一个外部电容器内,因此,可以定期更新内部MOSFET的开关占空比,以跟随VMPP算法,即使是在辐照、度热梯度条件极易变化时也是如此。开始时,通过一个外部电阻器的分压器,根据电源参数和典型工作条件,用户可以设置MPP功率点,如需要,还可以关闭MPPT算法。

 

为防止充放电过量,内部高精度逻辑模块通过一个外部电阻器分压器监视电池电压,因为电池调整电压可以设定在2.6 V到5.3V范围内,可满足任何类型电池充电限制(液态锂电池、聚合物锂电池、超级电容电池、薄膜固态电池、镍氢电池)。同时,根据所用电池的技术和拓扑,欠压阈值可设在2.2V到3.6V之间,这两个阈压值均可精确设定,精度为±1%。

 

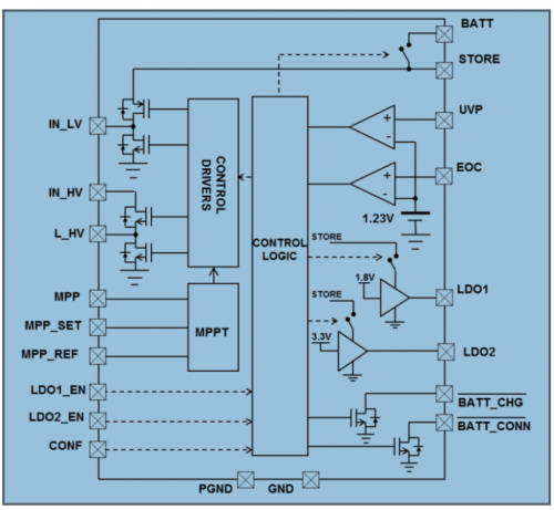
图2–SPV1050架构

 

SPV1050内置两个完全独立的低功耗LDO稳压器,输出电压分别为1.8V和3.3V。每个稳压器能够为负载提供最高200mA的电流,保证±0.5%的最大压降。一旦开启,只有当电池电压在Vuvp +5%和Veoc之间时,稳压器才会向负载释放电能。因此,任何负载都不会受到电池电量不稳或低电的影响。此外,两个低电平有效数字输出向主控制器报告电池是否在充电 (BATT_CHG)和逻辑电平传输晶体管(pass-transistor)开关是否闭合(BATT_CONN)。SPV1050有QFN 5×5 20引脚封装和裸片两款产品,图2是框图。

 

SPV1050的工作原理

 

充电器
为保证电池的续航能力和整个系统的安全,SPV1050内部控制逻辑电路驱动STORE和 BATT两个引脚之间的逻辑电平传输晶体管,这样电池电压始终保持在欠压保护 (UVP)阈值和充电结束(EOC)阈值之间。在充电器第一次导通前,逻辑电平传输晶体管关断。在这种情况下,电池流出的电流只是技术性泄漏电流,电流值低于1nA。极低的电流消耗可延长“上架时间”,防止“启动前”电池放电。只要STORE引脚电压上升,则逻辑电平传输晶体管导通,EOC引脚上电压阈值被激活,只要电池充满电量,DC-DC转换器将会停止开关操作,直到VSTORE>VEOC-EOCHYS为止,一旦电压低于差值,转换器就会重新开始工作。同样,为避免过度放电,如果STORE引脚电压低于VUVP阈压,逻辑电平传输晶体管将会关断。通过在STORE、UVP和EOC引脚之间分配电阻,设置VUVP和VEOC两个阈压,即可实现这两项功能。

 

下图描述了在电池充电电压、输入电压不同的典型用例中,在环境温度下,直流-直流转换器升压模式的转换效率。

 

图3:SPV1050转换能效(升压模式)

 

电源管理器
实际上,SPV1050还是一个内置两个LDO稳压器的电源管理器,通过相关输出引脚提供1.8V 和3.3V稳压电源,根据每个稳压器向负载释放的电能功率,LDO稳压电源的电能可能来自能量回收电源或蓄电池。但是,若想要LDO提供任何大小的电流,需要连接电池,这就是说, STORE和BATT引脚之间的逻辑电平传输开关必须闭合。可选择开启每个LDO稳压器,或者向相关使能引脚馈入高电平有效信号来关闭每个LDO稳压器。

 

若想详细了解SPV1050的工作原理和应用设置,请访问意法半导体网站上的产品数据手册。

 

SPV1050的设计工具-评估板和参考设计

 

SPV1050评估板
SPV1050配有全套的评估板、演示板和参考设计工具,我们向初次接触这款产品的开发设计人员强烈推荐评估板。

 

STEVAL-ISV019V1(图4)评估板让用户能够使用SPV1050的全部功能,快速建立一个评估平台,在一个实体设备上测试这款器件的性能。评估板包括正常运行所需全部无源器件,提供多个芯片电压监视测量点,实现了升压配置,让应用设计人员能够快速发现最佳的系统配置,优化SPV1050的工作点和能效,板载连接能量回收电源和电池的接口。该评估板是一个典型的采集太阳能并转换成电能(0.5 V ≤VMPP ≤ 2.5 V, 30 μA ≤ IMPP ≤ 20 mA)充入电池(3.7 V欠压保护阈压(UVP)和4.2 VEOC阈压)的用例。只略加改动应用组件,设计人员即可将任何类型输入电源(PV, TEG, USB等)与电池匹配,详情参见应用笔记AN4394。

 

图4:STEVAL-ISV019V1

当芯片配置成降压模式时,STEVAL-ISV020V1(图5)评估板可以让开发人员访问SPV1050的全部功能,经过优化后,评估板可以采集太阳能板的电能(2.6 V ≤ VMPP ≤ 9 V, 10 μA ≤ IMPP ≤20 mA)给电池充电(3.7 V UVP阈压和4.2 V EOC阈压)。只要修改应用组件,用户即可将任何电源(PV, TEG, USB等电源)与电池匹配,详情见AN4397应用笔记。

图5- STEVAL-ISV020V1

 

SPV1050演示板
STEVAL-ISV021V1 (图6)是一整套演示工具,包括一个基于SPV1050的能量回收模块。通过使用一个功能互补的功率监视板,该演示板变成一个功能强大的立即可用的演示工具,能够显示能量回收器的电气性能,例如MPPT的精确度、转换能效、输入和输出功率、电源和电池的电压和电流。为使用选光伏板给电池充电,该芯片可配置成降压-升压转换器。
 

功率监视板配合软件图形用户界面(GUI),能够监视换能器电气特性和实际/理论最大功率点。总之,STEVAL-ISV021V1套件是一个独立的能量回收模块,能够回收电能,给电池充电,可连接为其提供热能或太阳能的目标应用板。此外,能量回收模块内置一个扩展连接器,可连接微控制器外接板,用于收集并监视额外的SPV1050输入输出信号。详情见AN4394应用笔记。

 

图6 – STEVAL-ISV021V1

 

SPV1050参考设计套件
STEVAL-IDS002V1(图7)是一整套完全可配置的参考设计,实现了一个光伏模块驱动的点对点无线传感器节点。这套设计是一个SPV1050驱动的全集成的多传感器板,板载意法半导体的全套传感器:温度传感器、气压传感器和3轴加速度计。除意法半导体的传感器外,还集成STM32微控制器和Spirit1 RF Sub-Giga发送器。这套参考设计还包括一个基于USB口的Spirit接收器。

图7- STEVAL-IDS002V1

作为参考设计的组件,功率监视板(图8)让用户能够评估能量回收部分的电气性能,例如,MPPT精度、转换效率、输入输出功率、电源和电池端的电压电流。该参考设计可过与PC机无线通信,让用户能够查看所有传感器的数据。实际上,这套参考设计支持STEVALISV021V1的完整版图形用户界面软件,能够显示多传感器板以预设速率传送的数据。发送部分基于STM32L151低功耗32位微控制器,用于设置传感器配置和数据通信周期。数字温度传感器STTS751、压力传感器LPS331AP和3轴加速度计LIS3DH通过I2C总线连接微控制器。详情见AN4395应用笔记。

 

图8 – STEVAL-IDS002V1和功率监视板

 

SPV1050评估软件和图形用户界面
STEVAL-ISV021V1和STEVAL-IDS002V1支持一个非常好用的软件图形用户界面,评估软件可从意法半导体官网www.st.com下载。在这个图形用户界面上有四个不同的命令按钮。

“Configuration”按钮(图9)用于配置某些参数,例如,采样速率、数据传输速率、主动传感器和发射功率。点击相关命令按钮,通过USB接口,可将配置参数保存到微控制器的程序存储器内。

图9 – “Configuration”按钮
 

“Data Visualization”按钮(图10)提供所有主动传感器的读数,STEVAL-IDS002V1板载发送器负责发送数据,连接PC机的Spirit1接收板负责接收数据。该应用还能显示嵌入式LDO2稳压器的输出电压和射频发射功率,稳压器给多传感器板上的所有组件供电:微控制器、传感器、发送器电路。

图10 – “Data Visualization”按钮

“Power Visualization”按钮(图11)显示电源和电池的电压电流信息。最后,“Efficiency” 按钮(图12)显示换能器电气特性,以及电源和电池之间的功率预算、MPPT精度、转换能效、光线辐射级(光照度)和太阳能板的Voc电压。
详见软件用户手册UM1752。

图11 – “Power Visualization”按钮

图12 – “能效”按钮

 

结论
SPV1050单片集成能效极高的能量回收及充电器和给所有周边配套芯片供电的电源管理器, 降压-升压结构使其具有极高的应用灵活性,适用于多种不同的输入电源,节省印刷电路板空间,减少外部组件数量,提高最终应用的可靠性和紧凑性,降低系统总体成本,是多种不同的应用的最佳选择,例如,穿戴式装置、健身器材、楼宇和家庭自动化、智能照明、门禁、手机配件等。

。 (本文来源网络整理,目的是传播有用的信息和知识,如有侵权,可联系管理员删除)

版权声明:网站转载的所有的文章、图片、音频视频文件等资料的版权归版权所有人所有。如果本网所选内容的文章作者及编辑认为其作品不宜公开自由传播,或不应无偿使用,请及时联络我们,采取适当措施,避免给双方造成不必要的经济损失。