1.什么是PT100?
PT100是正温度系数的热敏电阻,顾名思义,随着温度的升高,电阻的阻值变大;相反,如果随着温度的升高,电阻的阻值变小,就是负温度系数的热敏电阻。之所以叫做PT100,是因为在0度时其阻值为100欧姆。
PT100之所以应用很广泛,不仅仅是因为测温范围比较宽宽更因为它的线性度非常好,也就是温度每升高一度,其电阻升高的值基本一致,约0.38-0.39欧姆对应1度。
![]()
2.电桥的应用
通过惠斯通电桥可以测量某个桥臂电阻的变化情况,那么本方案就利用电桥来设计PT100的温度采集方案。由于电桥出来的信号是查分信号且信号较小,所以要通过差分运放将其放大后再送入单片机进行AD采集,本方案选用AD623作为差分运放芯片,这是一颗轨到轨的运放,即能输出的最大电压为供电电压。
做方案时要考虑如下几个问题:
测温范围是多少,这决定了其他三个电阻的阻值该如何选取;
运放、单片机的供电电压是多少,这决定了运放的放大倍数如何设计,即最大输出不能超过单片机的AD参考电压;
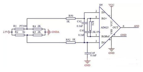
3.原理图
本方案的测温范围为0-200℃,单片机供电电压为3.3V,设计电路图如下:
![]()
通过电路图可以看出如下几个问题:
运放的增益电阻R51为3.3K,即放大倍数为G=(1+100/3.3)=31.3,具体详情可参考AD623的数据手册;
电阻R2=82Ω,即当PT100也为82Ω时,电桥平衡,差分电压为0;
运放能输出的最大电压为3.3V,放大倍数为31.3倍,所以最大的输入电压为3300/31.3=105.4mV,R5两端的电压为固定值V2=2.5×2000/2082=2401.5mV,那么R4两端能输出电压为(2401.5-105.4)mV=2296.1mV,即R1最大为(5000/2.296)-2000=177.7Ω;
通过以上计算即可得出,R1的变化范围为(82-177.7)Ω,即测温范围为(-43~205)摄氏度,满足测温范围为(0-200)℃的要求。
电路设计完成后,就可以编程实现温度的采集了。
附温度-电阻对应表:
![]()
。 (本文来源网络整理,目的是传播有用的信息和知识,如有侵权,可联系管理员删除)
版权声明:网站转载的所有的文章、图片、音频视频文件等资料的版权归版权所有人所有。如果本网所选内容的文章作者及编辑认为其作品不宜公开自由传播,或不应无偿使用,请及时联络我们,采取适当措施,避免给双方造成不必要的经济损失。