• 周一. 10 月 13th, 2025

基于LTC3780的电源故障保护电路及功率开关电源电路设计-电路图讲解-电子技术方案

5 月 27, 2019

LTC3780 LTC3780是一款高性能降压-升压型开关稳压控制器,可在输入电压高于、低于或等于输出电压的条件下运作。恒定频率电流模式架构提供了一个高达 400kHz 的可锁相频率。凭借 4V 至 30V (最大值为 36V) 的宽输入和输出范围以及不同操作模式间的无缝切换,LTC3780 成为汽车、电信和电池供电型系统的理想选择。   该控制器的工作模式是通过 FCB 引脚来确定的。对于升压应用,FCB 模式引脚能够在突发模式 (Burst Mode) 、不连续模式和强制连续模式之间进行选择。在降压操作期间,FCB 模式引脚可在跳跃周期模式、不连续模式和强制连续模式之间进行选择。突发模式操作和跳跃周期模式可在轻负载条件下提供高效操作,而强制连续模式和不连续模式则工作在一个恒定的频率上。  


LTC3780电源故障保护电路 由一个输出过压比较器和内部折返电流限制电路提供了故障保护功能。当输出处于其设计调整点的 7.5% 以内时,电源良好输出引脚将发出指示信号。下图为他的典型应用。    


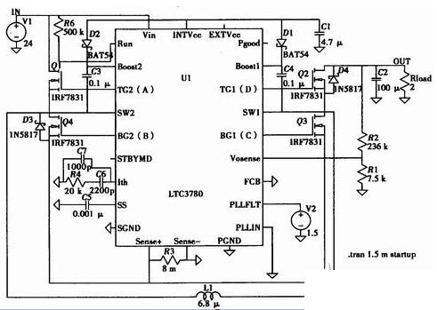
LTC3780的功率开关电源电路 基于LTC3780控制器设计了的24 V输入、26 V输出、功率为300 W的开关电源。在原理设计完成之后,使用LTspice IV仿真软件对其进行了仿真。电源仿真原理图见图2,全载时的电压波形及纹波分别见图3、图4,LTC3780控制器的开关电源从轻载(1 A)至全载(12A)时输出电压、电流波形见图5。                                            

。 (本文来源网络整理,目的是传播有用的信息和知识,如有侵权,可联系管理员删除)

版权声明:网站转载的所有的文章、图片、音频视频文件等资料的版权归版权所有人所有。如果本网所选内容的文章作者及编辑认为其作品不宜公开自由传播,或不应无偿使用,请及时联络我们,采取适当措施,避免给双方造成不必要的经济损失。