众所周知,EMC是指电磁兼容测试,指设备所产生的电磁能量既不对其它设备产生干扰,也不受其他设备的电磁能量干扰的能力。隔离电源模块的EMC测试包含EMI(电磁干扰)测试和EMS(电磁抗扰度)测试两项,那么如何保证电源模块的EMC性能呢?这里将为大家揭晓。
1、EMC简介 EMI电磁干扰指被测设备对周围设备产生干扰的能力,主要包括传导骚扰CE、 辐射骚扰RE。电源模块的EMS电磁抗扰度指由于在正常运行时,设备或系统能承受相应标准规定范围内的电磁能量干扰,根据国标根据国标GB/T 16821-2007 《通信用电源设备通用试验方法》中规定电源模块测试主要包括群脉冲抗扰度(EFT)、浪涌抗扰度(SURGE)、静电放电抗扰、辐射抗扰度等项目。 EMC的产生必须具备的三要素,干扰源、传输介质以及敏感设备,如下图1所示。三者缺一个都构不成EMC问题,那么电源模块的设计中仅需针对其中一个方面进行整改即可实现EMC防护,例如从干扰源进行根除、改善传输介质避免干扰传递或将敏感设备远离干扰源等方法。
图1 EMC三要素
2、EMC干扰防护第一式——电路设计 高功率密度、高转换效率的电源模块一般都是开关电源,在开关管开通、关断时,电压和电流都会被斩波,造成较大瞬态变化(di/dt、dv/dt),所以电源模块不论其使用什么样的拓扑结构,只要是开关电源,其都会产生一定程度的EMC干扰如图2所示。
![]()
图2 开关电源常见拓扑与斩波
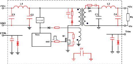
电源模块的EMC性能可通过优化自身拓扑结构和规范PCB设计进行提升。例如: l电路设计中,以先保护后滤波为原则,保护器件应放置在离产品的静电导入口最近的地方; l拓扑设计中,选择连续导通模式(CCM)的拓扑,例如Boost、全桥、推挽等拓扑; l在电路防护方面,开关管建议加RC吸收电路和RCD吸收电路,且靠近开关管放置,从而降低尖峰电压,在EMC传输路径上使用π型滤波和全波整流电路等滤波电路,具体可参考图3; lPCB设计中,尽可能地大面积铺地,并且尽量减小对地平面的分割,减小回路面积,从而降低干扰。避免出现大面积孤立铜区,大面积孤立铜区会因电磁等原因影响模块的可靠性;减少布线的长度,从而减小动态节点处电感,避免产生较强的电磁场。
图3 电源模块EMC优化拓扑
3、EMC干扰防护第二式——器件选择 电源模块的元器件选择会直接的影响模块的整体性能,接下来将为大家从电源芯片、高频变压器、场效应管以及共模电感等方面介绍,具体如下所示。 l高频变压器:应保证直流损耗低、交流损耗低,漏感小,并且需要良好的绕组布局让绕组之间有良好的屏蔽,从而使开关电源工作时,在漏极产生的尖峰尽可能的小; l场效应管:关注其导通电阻和低栅极电荷两项参数,这两项即影响模块的EMC性能也影响整体的效率,所以要做好两者的平衡; l共模电感:与其他无源器件相同,关注其电参数,例如额定电压、额定电流、电感量以及漏感等参数 l滤波电容:应用于输入端进行滤波;应用于输出端吸收开关频率及高次谐波电流分量,需求趋势是小型大容量化、高频低阻抗化以及高耐压; l压敏电阻:要求最大直流工作电压大于电源及信号线直流工作电压。
图4 电源模块部分元器件
。 (本文来源网络整理,目的是传播有用的信息和知识,如有侵权,可联系管理员删除)
版权声明:网站转载的所有的文章、图片、音频视频文件等资料的版权归版权所有人所有。如果本网所选内容的文章作者及编辑认为其作品不宜公开自由传播,或不应无偿使用,请及时联络我们,采取适当措施,避免给双方造成不必要的经济损失。