• 周六. 10 月 18th, 2025

六大常见串口接口电路,9针串行PIC接口/25针串行PIC接口你知道几个?-电路图讲解-电子技术方案

4 月 10, 2019

六中常用串口接口电路图设计。如果你是Win95/98/Me操作系统的话那第1和第2两种是最合适的,制作简单。如果是Win2000/XP操作系统的话第3种最合适,当然如果你的电脑只有25针串口可以用的话选第4种就好了。FMS接口使用电脑上的并口或者串口,而实际的电路有不少种,下面是我在网上搜集到的一些原理图,供大家参考制作。  
1、并口接口(分立元件) 适用于Windows 95/98/Me操作系统。这个电路与FMS随软件提供的电路比多了一个200K的电阻,这个主要是为了与JR的摇控器连接,因为JR的摇控器教练口好象是集电极开路设计的,需要加一只上拉电阻才能正常工作。不过电路还是满简单的,用的元件也很少,很适合无线电水平不太高的朋友们制作,只是不能用于 Win2000/XP上有点让人遗憾。  
2、串口接口(分立元件)字串5 适用于Windows 95/98/Me操作系统,电路也不是很复杂,当然元件比并口电路多了一些,而且串口的外壳比并口小很多,如何把这些元件都放到小小的外壳里免不了要大家好好考虑一下了。当做体积小也是它的最大的优点,而且不用占用电脑并口,因为现在还有一些打印机还是要用并口的。缺点同样是不支持Win2000/XP。  
 
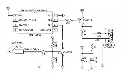
3、串行PIC接口(使用PIC12C508单片机)字串9 适用于Windows 95/98/Me/2000/XP操作系统。电路简单,只是用到MicroChip公司的PIC12C508型单片机,免不了要用到编程器向芯片里写程序了,这个东西一般朋友可能没有,不过大多卖单片机的地方都有编程器,你只要拿张软盘把需要用的HEX文件拷去让老板帮你写就可以了。这个接口最大的优点就是支Win2000/XP操作系统,还可以用PPJOY这个软件来用摇控器虚拟游戏控制器玩电脑游戏。  
 
4、25针串行PIC接口(使用PIC12C508单片机) 适用于Windows 95/98/Me/2000/XP操作系统。电路同9针的接口基本一样,只不过是接25针串口的,现在用的不是很多了。  
 
5、9针串行PIC接口(使用PIC16C84型单片机) 适用于Windows 95/98/Me/2000/XP操作系统。不过由于PIC16C84型单片机是一片18脚的集成电路,要装到普通的串口外壳是不可能的了,要是使用贴片封装的型号或许有可能,但总的来说不如第3种使用PIC12C508单片机的来的方便  
 
6、25针串行PIC接口(使用PIC16C84单片机)字串3 适用于Windows 95/98/Me/2000/XP操作系统。这个又是上一个电路的25针串口版本,只不过25针串口的外壳比较宽大,所有元件都放到接口外壳里还是没有什么问题的。  
。 (本文来源网络整理,目的是传播有用的信息和知识,如有侵权,可联系管理员删除)

版权声明:网站转载的所有的文章、图片、音频视频文件等资料的版权归版权所有人所有。如果本网所选内容的文章作者及编辑认为其作品不宜公开自由传播,或不应无偿使用,请及时联络我们,采取适当措施,避免给双方造成不必要的经济损失。