• 周六. 10 月 18th, 2025

六种电容二极管升压电路设计及说明(附详细电路图)-电路图讲解-电子技术方案

5 月 21, 2019

电容二极管升压电路图(一) 如图为晶体二极管-电容十倍升压电路。该电路可作为臭氧产生器、助燃器等直流电压电路。    

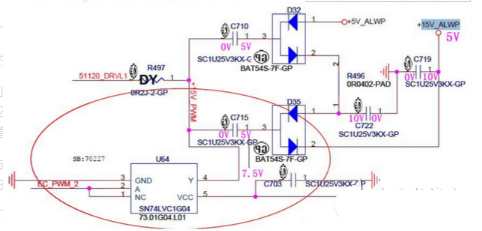
 晶体二极管-电容十倍升压电路   电容二极管升压电路图(二)     

 当电路未通电时,各处电平都是0V。   当通电时,右上角+5V_ALWP通过D32的1引脚对C710、C722、C715、C719进行充电,此时电容上两端的电位如上图所示。此时+15V_ALWP输出端口的实际电平为5V。   当U64的Y引脚开始输出幅值为5V的方波,当Y第一次处于5V电位时: 1.由于电容两端的电压不能突变,此时C715两端的电压为左边5V,右边为10V,然后电流经过D35的2引脚对C719电容充电,充完电后C719的电压升到了10V。 2.同时,Y输出的5V也对C710进行充电,C710两端的电压为左边5V,右边为10V,然后电流经过D32的2引脚对C722进行充电,充完电后C722的电压升到了10V。  

 此时+15V_ALWP输出端口的实际电平为10V。   当U64的Y引脚开始输出幅值为5V的方波,当Y第一次处于0V电位时: 1.由于电容两端的电位不能突变,此时C715两端的电压为左边0V,右边5V。当C715电压为5V后,由于C722电压10V大于C715的5V,C722会对C715充电。充电后C715=C722=7.5V。此时C715的电压依然比C719的电压低。但是由于D32二极管反向截止,所以C719不会对C715充电。C719的电压保持在10V。 2.同时,C710的电压为左边0V,右边5V,C722的左端电压为7.5V,由于D32的2引脚的反向截止,C722依然不会对C710充电,C722保持在7.5V。   当Y第二次处于5V时,C722通过C710、D32的2引脚又被充电为10V。当Y又处于低电平时,C722(10V)对C715(7.5V)充电。C715的电压变为8.75V。经过数次过程后,C715两端的电压差上升为了10V,当Y再次为5V时,C715的右端的电位变为了15V。

当然,在整个过程中,C715都在通过D35的2引脚向C719充电。   最终+15V_ALWP输出端口的电平变为了15V。  

  电容二极管升压电路图(三)

   

电容二极管升压电路图(四)

   

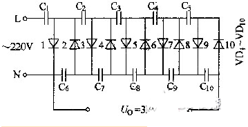
电容二极管升压电路图(五)

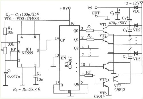
集成电路IC1为定时器,输出频率由外围定时元件R2、C1确定,③脚输出的定时脉冲送至计数器IC2的时钟输入端。IC2被连接成六分频电路,IC1输入至IC2CLK端的脉冲串被依次分配给IC2的Q0~Q5端。三极管V1一V5用来分别对电容C3~C7充电,而三极管V6、V7则使已充电的C3~C7五只电容放电。由于C3-C7上所充的电压相等,在放电输出端得到约为原充电电压5倍的直流电压。本电路工作电压分别由两部分提供:   IC1、IC2的工作电压为9V电压,其电流消耗极小;另一部分供C3~C7充电电压可为3~12V,在OUT端可得到约15-50v的直流电压,因此可根据需要选择相应的工作电压得到所需的输出电压。   

 在IC2从Q0~Q5端依次计数输出的过程中,V1~V5将依次被选通,电容C3~C7分别通过二极管D1~D5为其提供充电电流,依次对C3~C7充电。当JC2计数输出至Q5端时,V6、V7均导通,电源通过V7的ce结与已充电的C3~C7上的电压相迭加,从而电路OUT端得到约为充电电压5倍的直流电压。由于IC2每计数一个周期,电容C3,C7充、放电一次,电路OUT端输出一次脉冲,因此IC2连续输出时就可在OUT端得到连续的脉冲输出,经储能电容c8平滑滤波后,得到持续、稳定的直流电压。由此可知,IC2的计数频率越高,则在OUT端得到的电压越平滑,因此可通过适当改变IC1的工作频率来提高OUT端的输出电压特性。

     

 本电路为五倍压输出形式,但也可根据需要设置为2-8倍压形式,连接时可将IC2设置为2~8分频电路,通过各三极管分别对2~8只电容依次充电,并由最后一只三极管对各电容上电压进行放电,在OUT端得到任意倍压的电压输出。当OUT端输出电压较高时,C3~C8的耐压也应相应提高,尤其是C8.以免击穿。  


元件选择 图中三极管V1~V5选用达林顿三极管为宜,电阻均为1/8W碳膜电阻,图中供lC工作的9V电压可由一只9V叠屡电池提供,倍压部分电压可由其它电源提供。   


电路制作与调试  两只IC可使用lC插座安装,在IC正常工作情况下应尽量减小lC的电流消耗。各充电电容极性不能接反。制作完成后,经仔细检查无误后即可通电试验。本电路通电后即可正常工作,一般无需调试。 本电路也可用于机内供电的直流升压。   电子式倍压、升压电路在某些便携式电子仪器中有着独特的优点,这是由于它省去了通常升压电路中所用的升压变压器,用集成电路和电容器取而代之。这就可减轻仪器的重量,也可提高电源的变换效率,电路组成如图所示。该电路由脉冲振荡器、脉冲分配器、晶体管开关电路、储能电容器和隔离二极管组成。  

电容二极管升压电路图(六) 

                                             

 。 (本文来源网络整理,目的是传播有用的信息和知识,如有侵权,可联系管理员删除)

版权声明:网站转载的所有的文章、图片、音频视频文件等资料的版权归版权所有人所有。如果本网所选内容的文章作者及编辑认为其作品不宜公开自由传播,或不应无偿使用,请及时联络我们,采取适当措施,避免给双方造成不必要的经济损失。