• 周六. 10 月 18th, 2025

数字增强型无线电通信收发器——UAA3545-电路图讲解-电子技术方案

6 月 28, 2019

UAA3545是采用Philips公司BiCMOS工艺制造的数字增强型无线电通信(DECT)收发器,主要用于1880~1930 MHz DECT无线电话。

 

主要技术特点如下:

·接收灵敏度为-93 dBm(BER≤10-3)或-76 dBm(BER≤10-5);

·发射输出功率为3 dBm;

·工作电源为3~3.6 V;

·总功率消耗为300 mW;

·低相位噪声VC0,DECT专用的锁相环(PLL)合成器,产品不需要调谐;

·3线总线接口; ’

·基带芯片与Philips公司(PCD509xx和PCD80xxx)兼容;

·是DECT无线电话收发器的经济方案。

 

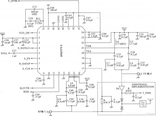
UAA3545的应用电路

。 (本文来源网络整理,目的是传播有用的信息和知识,如有侵权,可联系管理员删除)

版权声明:网站转载的所有的文章、图片、音频视频文件等资料的版权归版权所有人所有。如果本网所选内容的文章作者及编辑认为其作品不宜公开自由传播,或不应无偿使用,请及时联络我们,采取适当措施,避免给双方造成不必要的经济损失。