• 周日. 10 月 19th, 2025

循环LED彩灯电路的效果图演示_基础硬件电路图讲解

6 月 23, 2019

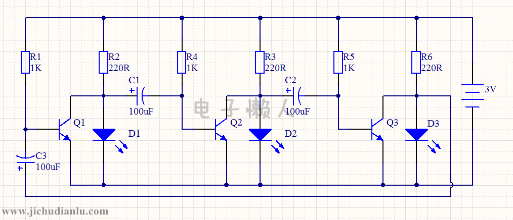
电路图:

电路图

电路功能介绍:

本电路可实现D1,D2,D3三个LED循环点亮,在实际焊接时,可将三极管D1,D2,D3分别选择不同颜色的LED,另外还可根据电源的输出能力增加LED的个数,实现一个循环的彩灯作品。

电路工作过程:

1、当电源上电后,三极管Q1,Q2,Q3都有导通的条件,因此这三只三极管都会争先导通,但由于元件的差异,总会有一只三极管是最慢导通的。那么当其中一只三极管最先导通之后,与之相连的三极管的导通条件就会被打破,这样就会起到一系列的连锁反应,我们假设最慢导通的三极管是Q2。

2、当三极管Q1饱和导通后,三极管Q1的集电极电压下降到接近0V,所以发光二极管D1此时是熄灭状态;同时三极管的集电极电压接近0V时,会使电解电容C1的左端为0V,由于电容两端电压不能突变的特性,电解电容C1的右端,即三极管Q2的基极电压会出现一个负脉冲,使三极管Q2截止。发光二极管D2被点亮。D2被点亮的过程中,电容C2两端的电压都为VCC,并不会引起三极管Q3基极电位的突变。

3、然后随着电源对电容C1的反向充电,Q2的基极电压逐渐上升,当基极电压上升到可以是三极管Q2导通时,发光二极管D2被熄灭,同时Q2的集电极电位下降接近到0V,同理根据电容两端电压不能突变的特性,会使三极管Q3的基极电压出现一个负脉冲使三极管Q3截止,发光二极管D3被点亮。

4、然后电源对电解电容C2反向充电,Q3的基极电压逐渐上升,当基极电压上升到可以使Q3再次导通时,发光二极管D3熄灭,同时三极管Q3的集电极电压下降接近到0V,同理电容C3也会使三极管Q1的基极电压出现一个负脉冲,使三极管Q1截止,发光二极管D1被点亮。

5、这样整个电路重复两个LED熄灭,一个LED被导通的情况,导通时,三个LED是轮流导通的。

解释:

1、本例电路中电解电容会被反向充电,反向充电时,电容充电的电压只能达到0.7V,所以实际使用中也不会出现电容爆炸的问题。

2、本例三极管中必须要工作在饱和导通状态才能使三极管的集电极电压接近0V。

。 (本文来源网络整理,目的是传播有用的信息和知识,如有侵权,可联系管理员删除)

版权声明:网站转载的所有的文章、图片、音频视频文件等资料的版权归版权所有人所有。如果本网所选内容的文章作者及编辑认为其作品不宜公开自由传播,或不应无偿使用,请及时联络我们,采取适当措施,避免给双方造成不必要的经济损失。