电路图:

电路功能:
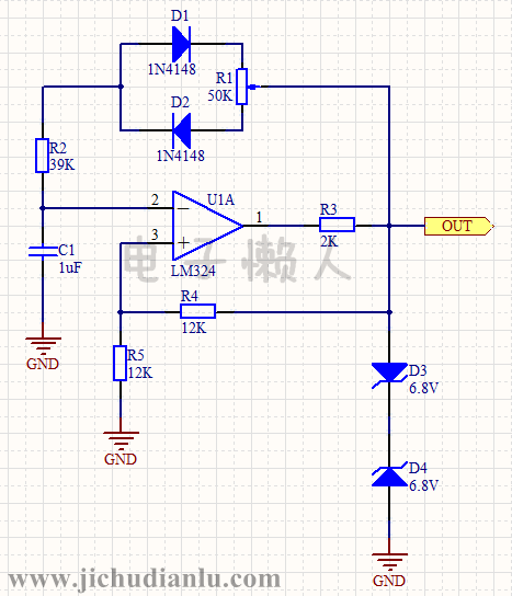
通过调节可调电阻R1,改变输出矩形波的占空比。
整个电路的工作过程:
整个电路结构就是一个由运放组成的迟滞比较器,只是增加了二极管D1和D2就变成输出占空比可调的方波发生器。
这里利用了二极管单向导电的特性,使电容C1的充电和放电回路不一样,这样就改变了输出方波的占空比。
电容C1充电时,其回路是可调电阻R1下半部分,二极管D2,电阻R2。
电容C1放电时,其回路是电阻R2,二极管D1,可调电阻R1的上半部分。
所以,通过调节R1,就改变了电容C1的充电常数和放电常数。这样占空比也就改变了。
至于这个电路为什么会输出方波,可以通过百度查找:运放迟滞比较器方波发生器。就能找到,这是一个很基础的电路。
注意:
本例电路并没有考虑到输出波形频率这个因素!
。 (本文来源网络整理,目的是传播有用的信息和知识,如有侵权,可联系管理员删除)
版权声明:网站转载的所有的文章、图片、音频视频文件等资料的版权归版权所有人所有。如果本网所选内容的文章作者及编辑认为其作品不宜公开自由传播,或不应无偿使用,请及时联络我们,采取适当措施,避免给双方造成不必要的经济损失。