电路图:

电路图功能:
阻容降压电路是很经典实用的一个电路,很多产品因受到成本的制约,它在电控风扇和小家电,小玩具中应用非常广泛。
电路图讲解:
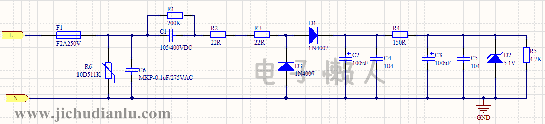
本例是阻容降压电路最常见的一种形式:阻容降压+半波整流+电容滤波+稳压。
电路中,F1是电路中的保险丝,提供过流保护;电阻R6为压敏电阻,提供浪涌保护。C6是安规电容,为交流滤波电容。这三个器件直接关系到负载电路的安全和电磁兼容性,而且这个必须通过相关认证才能进行销售。
但是现在很多地摊上的一些小夜灯之类的基本没有这三个器件,所以这种地摊货的寿命也很短。
电容C1是降压电容,常用CL21聚酯或者CBB21聚丙烯电容,虽然价格高但性能好。
交流电流过电容的容抗计算公式为Rc=1/(2Π*fC),在这里f是电网频率=50Hz,C是C1的容值。
由此可以计算出电容的容抗,从而得出相应的电流。在实际使用当中,电网的电压和电网的频率都是波动的,所以在设计时,电容的大小必须留有足够的余量来应付最坏的情况,保证电路不会出现异常和损坏。而且在留有余量的同时,也要注意整个电路的功耗,而且电容容量也不能太大。
电阻R1是C1的放电电阻,放置在快速插拔电源插头或插头接触不良时C1电容上的残余电压和电网电压叠加对后续器件形成高压冲击和防止拔出电源插头后接触到人体对人员产生伤害,所以此R1C1时间常数在理想状态下≤T(T=1/F,F=50Hz),但在实际使用当中R1不能取太小,否则R1功耗太大,一般我们取RC时间常数≤300mS,另外还要注意此电阻的耐压,我们常用的0.25W碳膜电阻耐压是500V,0.5W碳膜电阻耐压是700V,具体可以参考电阻厂家的性能手册。
电路中R2、R3为限流电阻;这两个电阻主要是防止首次上电和在快速插拔电源插头或插头接触不良时所产生的高压冲击对整流二极管的损坏,电容C1在首次上电如果刚好碰在波峰处,因C2在通电瞬间呈短路状态,此时交流电源直接加在R2、R3和整流管上,R2、R3上有220VAC×1.414=311VDC瞬间直流电压;电容C1在快速插拔电源插头或插头接触不良时,如果电容C1在第n+1波峰处断电,在n+2波峰处通电,电容C2在n+1到n+2时间内放掉⊿V(由C2,R1决定),此时R2、R3上有220VAC×1.414+(220VAC×1.414-⊿V) =622VDC-⊿V瞬间直流电压,如果考虑到电网电压的波动,此电压会更高,所以R2,R3要选择耐电流冲击强和耐高压的电阻,一般选用大功率氧化膜电阻或金膜电阻,R2、R3总电阻不能太小,也不能太大,电阻太小冲击电流大,电阻太大整个电路功耗增大,整流二极管的峰值电流一般会比较大,如1N400X系列峰值电流为200A,所以一般取R2、R3总电阻=40-50Ω之间。
电路中D1为整流二极管,但由于电容C1只能通过交流电,经过D1整流后,电容只能流过正半周单向电流,电路不能持续导通,所以还需要构造一个负半周的电流回路,D3就起到这个作用。
C2、C4组成第一级滤波,这里要注意的是C2、C4电容的耐压值和电网最高电压、电网最高频率、C1、D2、R4有关,如果此产品最高工作电压是242VAC,电网最高频率是53Hz,则C2,C4最高耐压≈(242VAC×1.414)/(1/2ΠFC2)×R4+5.1≈22.2VDC,所以C2、C4选用耐压≥25VDC的产品,R4、C3、C5组成第二级RC滤波同时D2将电压稳定在5.1VDC上, R4的大小决定了产品在低工作电压下的纹波大小,R5是放电电阻,R5的作用首先是在快速插拔电源插头或插头接触不良时在断电瞬间对滤波电容放电,以使通电瞬间时的冲击电流从电容上耦合过去,防止冲击电流加到稳压二极管上造成稳压二极管损坏,同时从这点考虑,在处理PCB布线时必须将稳压二极管放在滤波电容C5、C6后面,防止PCB铜箔上的寄生电感和铜箔电阻对滤波的影响。
注意:
本例是很常见且实用的一个电路,理解其工作原理之后,剩下的关键就是在于计算。根据你要输出的电压值,来计算用多大的电阻电容。在实际制作这个电路时,输入是市电,要注意安全性。
。 (本文来源网络整理,目的是传播有用的信息和知识,如有侵权,可联系管理员删除)
版权声明:网站转载的所有的文章、图片、音频视频文件等资料的版权归版权所有人所有。如果本网所选内容的文章作者及编辑认为其作品不宜公开自由传播,或不应无偿使用,请及时联络我们,采取适当措施,避免给双方造成不必要的经济损失。