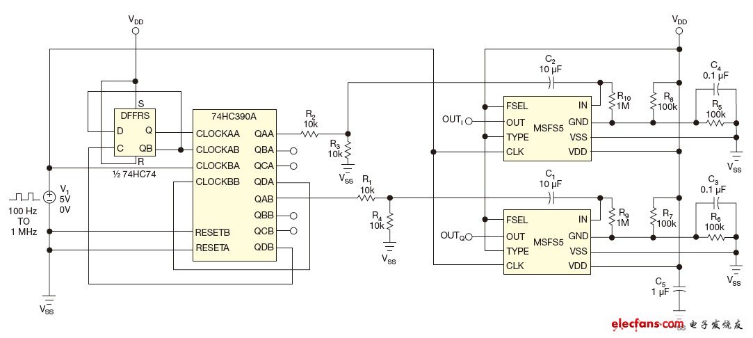
电路采用了MSFS5可选低通/带通的开关电容滤波器,用于消除加在其输入端的一个方波的谐波。MSFS5的时钟是输入方波的100倍。74HC390与74HC74构成了一个25分频和2分频电路。74HC74的Q输出连接到74HC390A的两个2分频电路上,所产生方波频率为滤波器时钟频率的1/100,相互的相差为90°。CMOS电平的方波会使滤波器饱和,因此电路用R1至R4组成的电阻分压器来降低信号的幅度。图中电路可以在1 Hz~25 kHz的频率范围内,获得一个扫频的正弦/余弦对(点击放大)。

。 (本文来源网友上传,如有侵权,可联系管理员删除)
版权声明:网站转载的所有的文章、图片、音频视频文件等资料的版权归版权所有人所有。如果本网所选内容的文章作者及编辑认为其作品不宜公开自由传播,或不应无偿使用,请及时联络我们,采取适当措施,避免给双方造成不必要的经济损失。