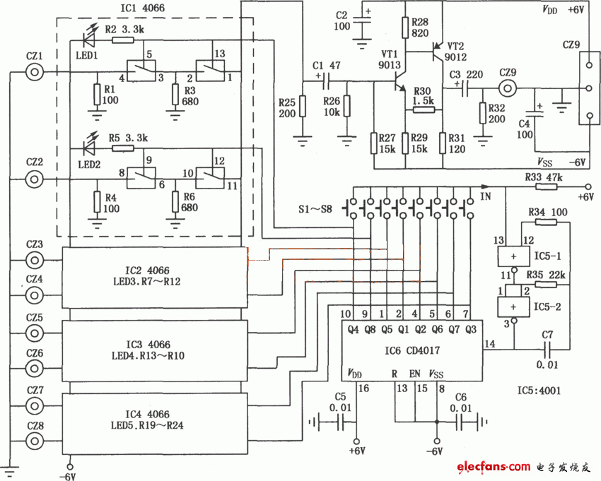
视频切换器的作用是对系统传输的图像信号进行切换、重复、加工和复制。它可以对多路视频信号进行自动或手动控制,使一个监视器能监视多台摄像机信号。电子视频切换器电路:

。 (本文来源网友上传,如有侵权,可联系管理员删除)
版权声明:网站转载的所有的文章、图片、音频视频文件等资料的版权归版权所有人所有。如果本网所选内容的文章作者及编辑认为其作品不宜公开自由传播,或不应无偿使用,请及时联络我们,采取适当措施,避免给双方造成不必要的经济损失。
视频切换器的作用是对系统传输的图像信号进行切换、重复、加工和复制。它可以对多路视频信号进行自动或手动控制,使一个监视器能监视多台摄像机信号。电子视频切换器电路:

。 (本文来源网友上传,如有侵权,可联系管理员删除)
版权声明:网站转载的所有的文章、图片、音频视频文件等资料的版权归版权所有人所有。如果本网所选内容的文章作者及编辑认为其作品不宜公开自由传播,或不应无偿使用,请及时联络我们,采取适当措施,避免给双方造成不必要的经济损失。