• 周一. 10 月 20th, 2025

TPS92310典型应用电路图讲解及拓扑图 – 嵌入式类电子电路图

7 月 2, 2019

 

  本文介绍了TPS92310主要特性,方框图,典型应用电路图,隔离和非隔离拓扑的电路图

  


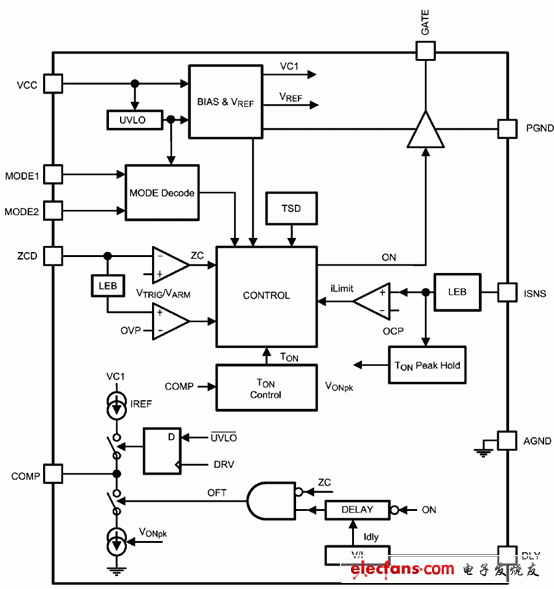
TPS92310方框图

 

  图1.TPS92310方框图

  


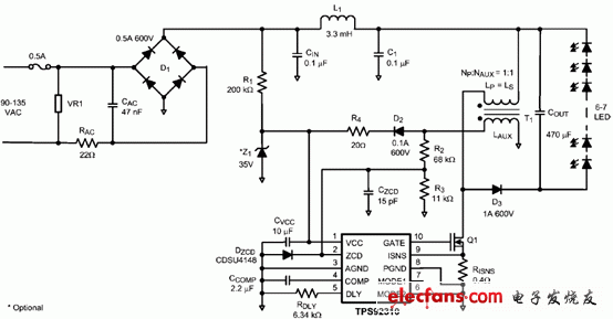
TPS92310典型应用电路图

 

  图2.TPS92310典型应用电路图

  


TPS92310隔离拓扑电路图

 

  图3.TPS92310隔离拓扑电路图

  


TPS92310非隔离拓扑电路图

 

  图4.TPS92310非隔离拓扑电路图

。 (本文来源网友上传,如有侵权,可联系管理员删除)

版权声明:网站转载的所有的文章、图片、音频视频文件等资料的版权归版权所有人所有。如果本网所选内容的文章作者及编辑认为其作品不宜公开自由传播,或不应无偿使用,请及时联络我们,采取适当措施,避免给双方造成不必要的经济损失。