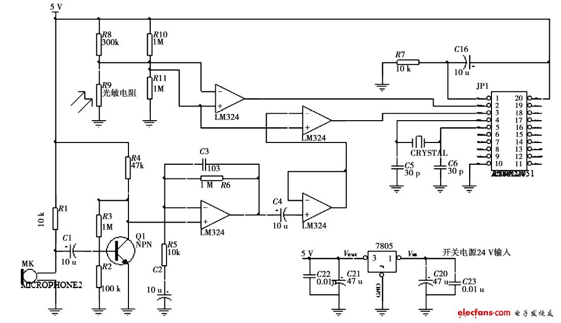
基于AT89C2051的智能控制器电路如下图所示,其主要由传感器单元、A D 转换单元、控制器单元组成。AT89C2051芯片用于对来自声控和光控传感器检测到的信号经过整形以后的信号数据做处理,进而控制LED 驱动器。该电路中AT89C2051 的p3. 0 和p3. 1端口用作输入信号检测,剩下的13 个端口可选择输出控制。

图 智能控制器电路图
。 (本文来源网友上传,如有侵权,可联系管理员删除)
版权声明:网站转载的所有的文章、图片、音频视频文件等资料的版权归版权所有人所有。如果本网所选内容的文章作者及编辑认为其作品不宜公开自由传播,或不应无偿使用,请及时联络我们,采取适当措施,避免给双方造成不必要的经济损失。