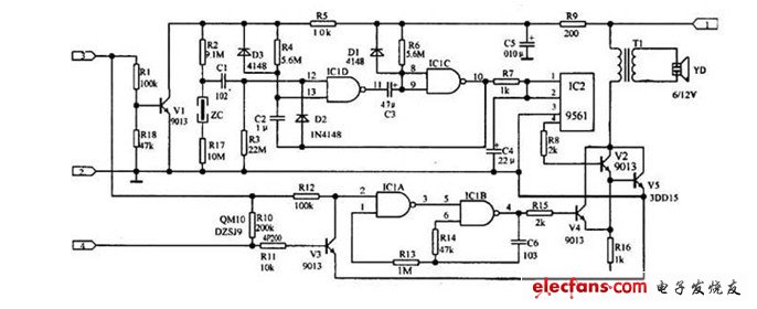
以下就是自制摩托车防盗报警喇叭原理图及解释说明:
自制摩托车防盗报警喇叭在有人动车时,振动传感器ZC接到振动信号,经IC1D放大,再通过 C3、R7组成的微分电路,将低电平信号耦合到IC1C的输人端,输出端输出高电平“l”,通过R8为四声集成电路IC2
提供电源,IC2发出的警报声经V2的推动,再经V5功率放大发出声音。同时,10脚的“1”信号通过D2将12脚置于“l”封锁了输人端,因此IC1D可以保持11脚输出低电平“0”。C3、R6组成微分电路,随着
时间的延长,8、9脚的电位升高,当升高到IC1C的输人阈值时,IC1C 翻转,输出“0”,警报声停止,进人警戒状态。引线3接车钥匙提供的正电源。引线4接喇叭开关。

。 (本文来源网友上传,如有侵权,可联系管理员删除)
版权声明:网站转载的所有的文章、图片、音频视频文件等资料的版权归版权所有人所有。如果本网所选内容的文章作者及编辑认为其作品不宜公开自由传播,或不应无偿使用,请及时联络我们,采取适当措施,避免给双方造成不必要的经济损失。