• 周一. 10 月 20th, 2025

实现针对大信号应用的负载共享概念的的参考设计 – 信号处理电子电路图

4 月 15, 2019

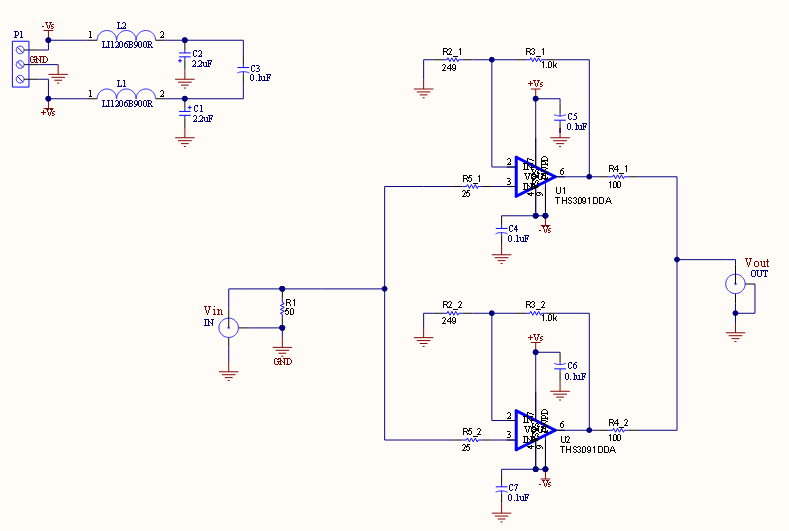
  描述

  通过使用THS3091高电压、低失真电流反馈运算放大器,此参考设计展示了在将高电压信号驱动到高负载时在负载共享配置中配置多个运算放大器的技术和好处。该设计具有整套应用报告支持,可以针对给定应用方便地调整。

  特性

  15V电源电压

  高达24VPP输出摆幅

  在将20VPP、70MHz正弦波驱动到100欧姆负载(双端接 50? 电缆)时,三次谐波失真为32dBc

  在将20VPP、70MHz正弦波驱动到100欧姆负载(双端接 50? 电缆)时,二次谐波失真为38dBc

  高电流驱动能力(使用两个THS3091运算放大器时高达400mA)

  此参考设计已进行实验室测试,并具有设计文件和设计指南支持

大信号

。 (本文来源网友上传,如有侵权,可联系管理员删除)

版权声明:网站转载的所有的文章、图片、音频视频文件等资料的版权归版权所有人所有。如果本网所选内容的文章作者及编辑认为其作品不宜公开自由传播,或不应无偿使用,请及时联络我们,采取适当措施,避免给双方造成不必要的经济损失。