优势和特点
24位250kSPS ADC系统
工业信号电平
单电源
应用:
仪器仪表
可编程逻辑控制和分布式控制系统
电子测试和测量
电路功能与优势
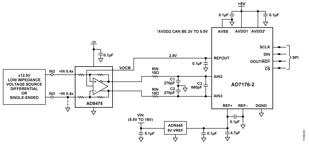
对工业电平信号进行采样时,必须提供快速高分辨率转换信息。通常,当采样速率达到500kSPS时,模数转换器(ADC)的分辨率可为14位至18位。图1所示电路是一款针对工业电平信号采样进行优化的单电源系统,采用一个24位、250 kSPS∑-△型ADC。两个差分通道或四个伪差分通道中的每一个都能够在采样率为50kSPS时提供17.2位的无噪声代码分辨率。

本电路利用内置激光微调电阻的创新型差分放大器实现衰减和电平转换,利用低电源电压的精密ADC可以解决获取 ±5V、±10V和0V至10V的标准工业电平信号并进行数字化处理的问题。本电路可应用于过程控制(PLC/DCS模块)、医疗以及科学多通道仪器和色谱仪。
。 (本文来源网友上传,如有侵权,可联系管理员删除)
版权声明:网站转载的所有的文章、图片、音频视频文件等资料的版权归版权所有人所有。如果本网所选内容的文章作者及编辑认为其作品不宜公开自由传播,或不应无偿使用,请及时联络我们,采取适当措施,避免给双方造成不必要的经济损失。