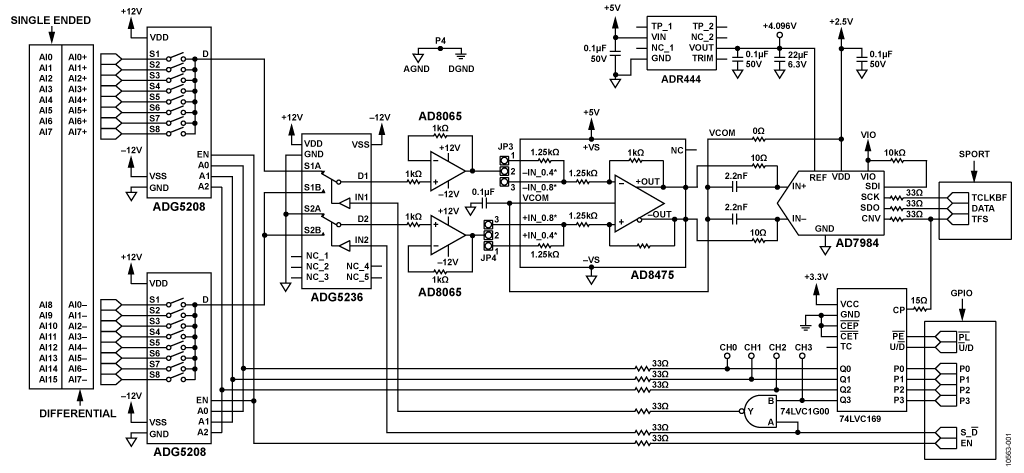
图1显示的是高性能工业信号电平多通道数据采集电路,已针对快速通道间切换进行了优化。该电路能以最高18位分辨率处理16通道单端输入或8通道差分输入。
单通道采样速率高达1.33 MSPS,分辨率为18位。所有输入通道的通道间切换速率为250 kHz,具有16位性能。
信号处理电路与简单的4位增/减二进制计数器结合,提供无需FPGA、CPLD或高速处理器即可实现通道间切换的简单、高性价比方案。可编程设置计数器,使其递增或递减计数,实现顺序采样多个通道;也可加载固定的二进制字,用于单通道采样。

。 (本文来源网友上传,如有侵权,可联系管理员删除)
版权声明:网站转载的所有的文章、图片、音频视频文件等资料的版权归版权所有人所有。如果本网所选内容的文章作者及编辑认为其作品不宜公开自由传播,或不应无偿使用,请及时联络我们,采取适当措施,避免给双方造成不必要的经济损失。