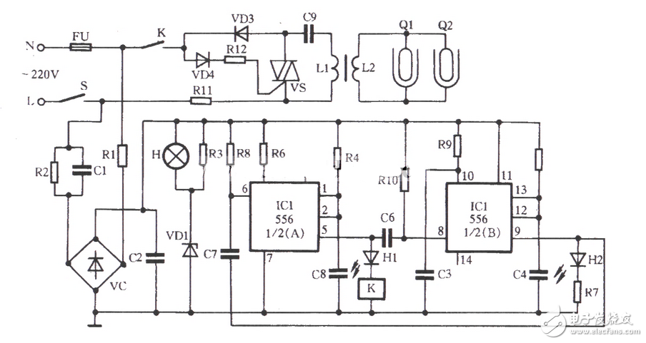
电路如图所示。臭氧发生器是消毒柜中的核心电路,而核心的重要元件是臭氧玻璃管Q1和Q2。它们与双向晶闸管VS、升压变压器T构成臭氧发生电路。当交流电源为负半周时,二极管VD3导通,VD4截止,VS关断,电源对C9充电,并很快充足,充电电流流向为交流电源L端→R11→L1→C9→N端。当电源处于正半周时,VD3截止,VD4导通,VS导通,充足电荷的C9通过L1→VS进行瞬间放电,使L1产生较大的瞬间放电电流,并在L2感应出较高的感生电压。此高压加到Q1、Q2上,使在玻璃管表面的空气电离而产生臭氧。臭氧发生器电路是受IC1控制的,IC1是双时基集成电路NE555,与外围元件组成间歇定时器,使臭氧电路工作一段时间,停歇一段时间。

。 (本文来源网友上传,如有侵权,可联系管理员删除)
版权声明:网站转载的所有的文章、图片、音频视频文件等资料的版权归版权所有人所有。如果本网所选内容的文章作者及编辑认为其作品不宜公开自由传播,或不应无偿使用,请及时联络我们,采取适当措施,避免给双方造成不必要的经济损失。