采用面阵CCD作为路径识别模块的传感器。图像传感器输出PAL制式模拟视频信号。利用 S12单片机内部的 A/D转换器,并配合从视频信号分离出的同步信号,可以将图像信号采集到单片机内部的 RAM中,然后通过软件算法对图像信号进行处理,得到实际的黑线路径参数。
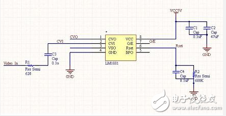
采用 LM1881视频分离芯片,可以从模拟视频信号中分离出场、行同步信号,将这两种信号与模拟视频信号配合输入单片机,便可以采集到时序正确的数字图像信息。
视频信号分离电路如下图:

。 (本文来源网友上传,如有侵权,可联系管理员删除)
版权声明:网站转载的所有的文章、图片、音频视频文件等资料的版权归版权所有人所有。如果本网所选内容的文章作者及编辑认为其作品不宜公开自由传播,或不应无偿使用,请及时联络我们,采取适当措施,避免给双方造成不必要的经济损失。