这是一个共发射集放大电路,调整基极偏置,当输入模拟信号,晶体管集电极电流随模拟信号强度变化而变化,于是,LED的输出光功率也随模拟信号而变化。采用此电路的改进形式,电路采用5V直流工作点,设计R1=30Ω,R2=2KΩ。发射端与信号源之间接一个隔值电容Cf=10uF,由于LM386的增益可以达到200,为了减小发射端信号的幅度(否则信号幅度太大,在接收端难以调节至不失真),电容Cf和地之间接一个Rb=100Ω的电阻。由于ICQ要达到20mA左右,由R1和R2偏置计算可知射极所接的电阻为几十欧左右,设计为Re1=20Ω,Re2=52Ω,并且在Re2上并联一个隔直电容Cef为100uF。
发射电路

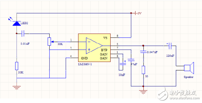
接收管将光信号转换成电信号。用运放LM386实现红外接收放大电路。运放LM386的端口接法如图所示。
接收电路

。 (本文来源网友上传,如有侵权,可联系管理员删除)
版权声明:网站转载的所有的文章、图片、音频视频文件等资料的版权归版权所有人所有。如果本网所选内容的文章作者及编辑认为其作品不宜公开自由传播,或不应无偿使用,请及时联络我们,采取适当措施,避免给双方造成不必要的经济损失。