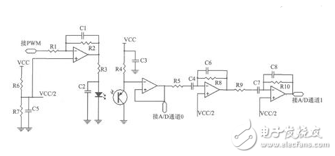
心率信号采集预处理电路:脉搏信号采集预处理电路主要是将脉搏波转换成电信号,并进行初步高频滤波预处理。其关键部分就是光电式脉搏传感器。光电式脉搏传感器按光的接收方式可分为透射式和反射式两种。反射式不仅可以精确测得血管内容积变化,而且在实际应用中反射式只需将传感器接触身体任何部位,当照射部位的血流量随心脏跳动而改变时,红外线接收探头便接收到随心脏周期性地收缩和舒张的动脉搏动光脉冲信号,从而采集到心脏搏动信号。
分析:本设计采用了反射式红外传感器。光电式脉搏传感器采用红外对管KP-2012F3C和KP-2012P3C,反射式排列。KP-2012F3C 具有良好的表皮照明度,电流一般设在20mA,亮度由软件通过PWM电流来进行控制,这样能够使红外LED工作在饱和区域,发出稳定光强的光。

脉搏信号采集预处理电路
KP-2012P3C晶体管采用交流耦合结构来增强对微弱信号放大。经晶体管检测出来的信号采样时分两路。一路是直流信号线路。它是晶体管输出经射随输入单片机的A/D转换通道口0,可用来检测晶体管是否处于有效工作状态;另一路是交流信号线路。它是先经一射极跟随器输入到两级滤波成形电路然后再输入单片机的A/D转换通道1.该滤波电路为两级带通滤波电路,由于脉搏波的频谱蕴含丰富病理信息,特别是在5~40Hz这个区间的频谱携带了大量与冠心病病变有关的信息,故考虑到今后功能的扩展,预处理电路的上下限频率设计为48Hz和0.86Hz。
。 (本文来源网友上传,如有侵权,可联系管理员删除)
版权声明:网站转载的所有的文章、图片、音频视频文件等资料的版权归版权所有人所有。如果本网所选内容的文章作者及编辑认为其作品不宜公开自由传播,或不应无偿使用,请及时联络我们,采取适当措施,避免给双方造成不必要的经济损失。