远程监控系统现状
在人类社会即将进入信息化社会的今天,计算机网络的发展极大地改变着人们的生活方式,而人们生活方式的改变又反过来对计算机网络的服务能力提出更高的要求。从传输介质来看,远程监控系统已经走过了原始的模拟数据量传输,进入了全数字传输的时代。随着基于不同传输媒介及其多种方案的出现和发展。从视频采集方式来看,目前最主流的视频采集芯片就是DSP了,由于DSP芯片的众多优点,使其在视频采集和处理领域里得到了广泛的应用,国内著名的视频监控设备供应商海康威视和大华所使用的主要芯片就是DSP。从视频编码方式来看,图像压缩编码方法繁多,发展也相当迅速,经典编码方法如Huffman编码、算术编码、预测编码、变换域编码等。归纳起来主要有 H.261、H.263、H.264,JPEG标准以及MPEG-1、MPEG-2、MPEG-4标准等。在视频编码中使用H.261编码方式是最普遍之一。
主控电路模块设计
在ARM9和ARM11后的就是当下最热门的ARM-Cortex内核,该内核是ARM公司最新的内核,增加了众多的中断控制器,内核效率更高,单位执行代码效率也更高,Cortex系列分为三个子系列有A系列,R系列,M系列。A系列主要面向应用类的,更加高端,主频也更快等优点;R系列主要面向于实时控制,主要有响应特别快等优点;而M系列主要面向微控制器,特点是低功耗,低成本,适合低端控制场合。
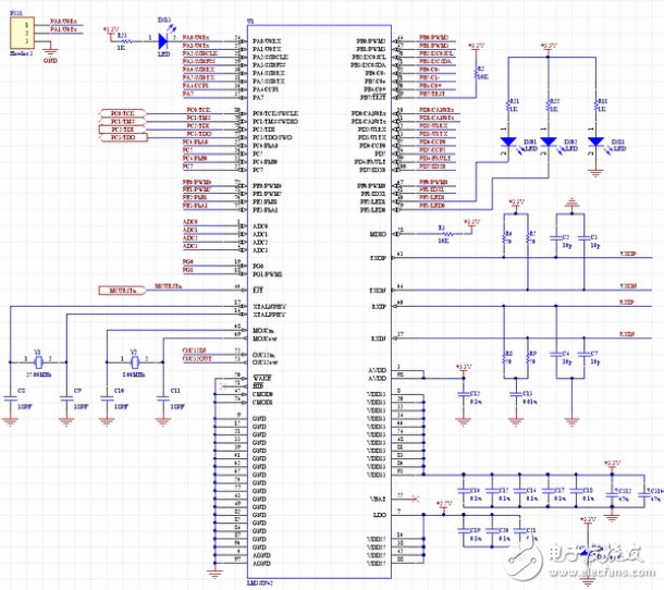
主控电路采用TI公司的Stellaris系列的LM3S8962,由于我们考虑了是自己制板,因此我们的MCU做成了最小系统板,主控芯片的电路如下。

图4-1 主控芯片
摄像头电路设计
本课题所采用的摄像头是数字接口的,因此接线很简单,八根数据线与摄像头的灰度图像输出信号,MCU直接通过GPIO口来读取数据。行中断和场中断的信号线需要加电容和电阻滤波,否则可能引起中断不稳定。

图4-2 摄像头接口电路
热敏电阻传感器电路设计
热敏电阻一般分为正温和负温两种,根据其灵敏度不同,采用合适的热敏电阻在合适的场合使用,如果需要精度很高的话可以采用PT-100铂电阻,需要电桥电路配合信号处理,并且需要非线性校正,而我们的方案是的同工电阻分压通过AD来采集数据,进行简易的处理之后就可以通过上位机显示。

图4-4 温度传感器电路
时钟电路设计
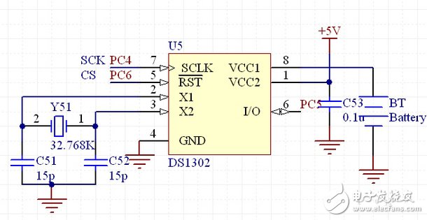
时钟电路采用外部的DS1302电路,由于ARM内部也集成了RTC,因此本系统中可以使用两套时钟,该时钟有外部钮扣电池供电,不会因为系统掉电而停止运行,时钟芯片与主芯片通过串行通信进行配置和传输数据,使用很方便。

图4-5 时钟模块
存储器电路设计
Flash存储器是目前使用很广泛的存储元件,这种存储器可以将大数据量存储在内部而掉电不丢失数据,本系统采用的是一颗2MByte的Flash存储器,这块Flash使用的时候非常的简单,通过SPI接口,只需要配置初始化后,就可以按页对其进行操作,每一页都有512Byte的容量,这个存储器主要是用来存储一些关键参数的,暂时不提供视频图像数据的存储,因为视频图像太大,直接通过以太网传到电脑上进行存储。

电源电路设计
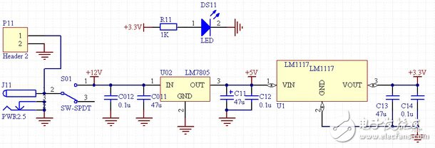
电源模块是一个系统的关键,因为只有一个好的稳定的电源才能保证系统的稳定,因此我们这里采用了多级滤波,并且采用了优质的LM7805和LM1117稳压芯片进行稳压,给系统提供稳定的5V和3.3V电源。

图4-7 电源模块
以太网接口电路设计
以太网接口RJ45,这是一个非常关键的器件,因为从MCU出来的差分信号很容易受干扰,一定需要一个隔离变压器来实现隔离,而且在实际调试过程中,发现隔离变压器到MCU的引脚不能超过5cm,否则会导致信号不稳定,表现的状态就是和电脑的联网不稳定,最后的解决方法就是PCB中注意布线就可以了。

图4-8 以太网接口
基于对嵌入式视频监控系统的背景研究,本设计提出了一个简易可行的方案,以热释电红外传感器来检测是否有人靠近,如果没有人靠近处于休眠状态可以节电;当有人靠近设定区域的时候,传感器输出信号,ARM处理器接收到信号立刻做出响应,触发内部的电路和程序,马上开启监控摄像头进行监控,然后数据经过以太网媒介传输到远端的PC端,PC端接到视频数据之后马上进行解析并且显示,同时可以将现场的问题和其他的数据同时传输过来,并且可以设置蜂鸣器进行报警。
。 (本文来源网友上传,如有侵权,可联系管理员删除)
版权声明:网站转载的所有的文章、图片、音频视频文件等资料的版权归版权所有人所有。如果本网所选内容的文章作者及编辑认为其作品不宜公开自由传播,或不应无偿使用,请及时联络我们,采取适当措施,避免给双方造成不必要的经济损失。