图中的电路是一款完整的18位、5 MSPS、低功耗、低噪声、高精度数据采集信号链解决方案,功耗仅122 mW。基准电压源、基准电压源缓冲器、驱动放大器和ADC提供优化解决方案,具有业界领先的99 dB SNR和−117 dB THD。由于具有功耗低和PCB尺寸小的特点,该电路适合便携式应用。

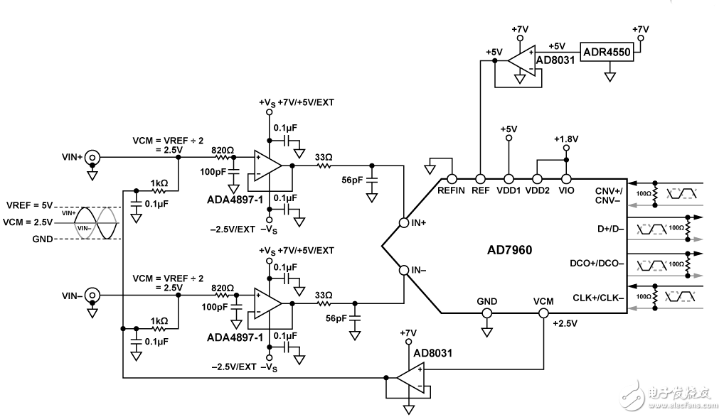
ADA4897-1是驱动高精度、18位、5 MSPS SAR ADC AD7960 的理想选择。ADA4897-1是一款低噪声(1 nV/√Hz典型值)和低功耗(3 mA)轨到轨输出放大器,带宽为230 MHz,压摆率为120 V/μs,0.1%建立时间为45 ns,运算放大器的输入信号经820Ω/100 pF网络过滤,该网络带宽为2 MHz。针对AD7960 ADC输入的额外过滤由33Ω/56 pF网络提供,该网络带宽为86 MHz。后一个滤波器有助于降低来自AD7960容性DAC输入的反冲,并限制进入AD7960输入端的噪声。电路使用+7 V和-2.5 V电源,用于ADA4897-1驱动器的输入,以最大程度降低功耗,实现最佳系统失真性能。ADA4897-1 具有轨到轨输出级,可摆幅至每供电轨的150 mV以内。+7 V 和−2.5 V电源提供的额外裕量具有出色的失真性能。AD7960差分输入范围由5 V或4.096 V外部基准电压源设置。图1中,5 V基准电压源由 ADR4550提供,该基准电压源具有高精度、低功耗(950μA最大工作电流)、低噪声特性,最大初始误差为±0.02%,提供出色的温度稳定性和低输出噪声性能。 AD8031用于缓冲外部基准电压源和AD7960的共模输出电压,适合各种应用,从高带宽电池供电系统到元器件密度要求具有更低功耗的高速系统。 AD8031具有大容性负载稳定性,可驱动去耦电容,用于最大程度降低瞬态电流引起的电压尖峰。数字接口使用低电压差分信号(LVDS)实现高数据传输率。用户必须对AD7960施加LVDS CLK+/CLK− 信号,才能向数字主机传输数据。

图1. 18位、5 MSPS信号链(未显示所有连接和去耦)
AD7960是一款5MSPS、18位转换器,具有±0.8 LSB INL、 ±0.5 LSB DNL、100 dB DR,功耗仅为46.5 mW。如图1所示, AD7960采用+5 V (VDD1)和+1.8 V(VDD2、VIO)电源。使用 ADP7104 和 ADP124等LDO可产生所需的5 V和1.8 V电源。AD7960可将一对反相模拟输入信号(IN+和IN−)的差分电压转换为数字输出信号。模拟输入IN+和IN−要求共模电压等于基准电压的一半。低噪声、低功耗放大器AD8031缓冲来自低噪声、低漂移ADR4550的+5V基准电压,还可缓冲 AD7960的共模输出电压(VCM)。ADA4897-1配置为单位增益缓冲器,以0 V至5 V相位相反的差分对(180°反相)驱动 AD7960的输入。图2显示典型积分非线性与AD7960输出代码的函数关系,并位于±0.8 LSB的规格范围内(采用5 V外部基准电压源)。
电路常见变化
AD7961是一款16位、5 MSPS PulSAR®差分ADC,与AD7960 PulSAR®系列引脚兼容,因此如果只要求具有16位性能时,可代替图1电路中的AD7960使用。AD7960系列支持4.096 V 或5 V外部基准电压源。EVAL-AD7960FMCZ板允许通过跳线选择 ADR4540 (4.096 V) 或 ADR4550 (5 V) 。连接基准电压源的各种选项可通过AD7960的EN[0:3]使能引脚控制,如AD7960数据手册中所述。若需0 V至5 V输入范围,则ADR4550基准电压源可与 AD8031 基准电压源缓冲器一同使用。可以通过将AD7960的使能引脚设为EN[0:3] = ‘X001’ or ‘X101’实现。
电路评估与测试
开发了 EVAL-AD7960FMCZ 评估板来评估和测试AD7960 ADC。为了测试图1中的电路,使用两个ADA4897-1运算放大器驱动AD7960。 EVAL-AD7960FMCZ用户手册UG-490提供详细的原理图和用户指南。该文档描述如何运行本电路笔记中涉及的 AC/DC测试。请注意, 用户可采用外部双电源, 选择性为EVALAD7960FMCZ 板上的输入放大器提供+7 V和−2.5 V电源。评估板的照片如图所示。

在本设计中,小编认为,如果需要,ADA4897-1和AD8031单通道运算放大器可用它们的双通道版本(分别为ADA4897-2和 AD8032)来替代,具体在哪种运用环境替换,性能会怎样呢,您怎么看?如果获得最佳的噪声和失真性能,个人觉得必要时可在电路中使用具有单位增益稳定、超低失真、1 nV/√Hz电压噪声的运算放大器ADA4899-1 (15 mA)代替ADA4897-1,这个您怎么看!不妨大家讨论一下~~~
。 (本文来源网友上传,如有侵权,可联系管理员删除)
版权声明:网站转载的所有的文章、图片、音频视频文件等资料的版权归版权所有人所有。如果本网所选内容的文章作者及编辑认为其作品不宜公开自由传播,或不应无偿使用,请及时联络我们,采取适当措施,避免给双方造成不必要的经济损失。