• 周一. 10 月 20th, 2025

汽车驾驶胎压监测系统电路设计 – 消费类电子电路图

3 月 17, 2019

  本文就重型车辆上整合TPMS与汽车行驶记录仪等汽车安全配件,提出一种全新的实现方法,以一个电控单元统一协调管理取代以往多个汽车安全用品单独控制,形成汽车安全电控系统。整个汽车安全电控系统由胎压监测系统、倒车雷达装置、汽车行驶记录仪等组成,所有装置均挂接于CAN总线上,共享仪表盘显示。其中重点介绍TPMS的实现原理。接收显示部分的软件由源码公开的微型实时操作系统uCOS-II来管理,使整个系统的实时性,可靠性进一步提高。

  系统各功能模块设计

  发射模块

  汽车驾驶胎压监测系统电路设计

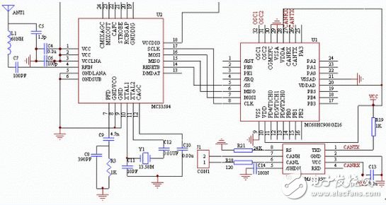
  图2 发射模块的传感器连接电路

  发射模块安装在轮胎内,其测量检测部分连接电路如图2所示。传感器采用Infineon公司的硅压阻式压力传感器SP12T,该芯片胎压测量范围为50~1400KPa,是一款专门为重型车设计的传感器。SP12T内部集成了压力传感器、温度传感器和电压传感器,提供精确的轮胎状态信息。908RF2使用内部振荡器,提供这个单片机的工作时钟,增强抗干扰能力。SP12T与908RF2之间通过SPI接口相连。908RF2内部集成发射芯片MC33493,使整板面积、成本降低,同时可靠性更高。发射采用曼彻斯特编码方式,FSK的调制方式,发射频率433.92MHz.

  接收显示主节点

  接收显示模块主芯片采用FREESCALE的16位单片机MC9S12DP256,具有5 个CAN接口,2个串口,8路增强型定时器等丰富的内部外设,为系统的升级留下较大的空间。CAN0接口用于接收中转模块发送的信息。接收芯片 MC33594接收距离较近的两前轮的射频信号,并解码后以SPI传输协议送给MC9S12DP256.CAN接口芯片采用MAXIM公司的 MAX3050, 为总线提供差分发射能力,为CAN控制器提供差分接收能力。

  汽车驾驶胎压监测系统电路设计

  本设计硬件上将可靠性高的CAN总线传输与直接式胎压监测系统的无线传输结合,CAN传输避免了用无线中转模块引起的相互之间干扰问题。系统完全实现胎压监测的所有功能,有着广大的实际应用市场。整体可靠性高,稳定性好,成本低,利于移植,方便添加其他功能。

。 (本文来源网友上传,如有侵权,可联系管理员删除)

版权声明:网站转载的所有的文章、图片、音频视频文件等资料的版权归版权所有人所有。如果本网所选内容的文章作者及编辑认为其作品不宜公开自由传播,或不应无偿使用,请及时联络我们,采取适当措施,避免给双方造成不必要的经济损失。